HOME   LIST
‹–   –›

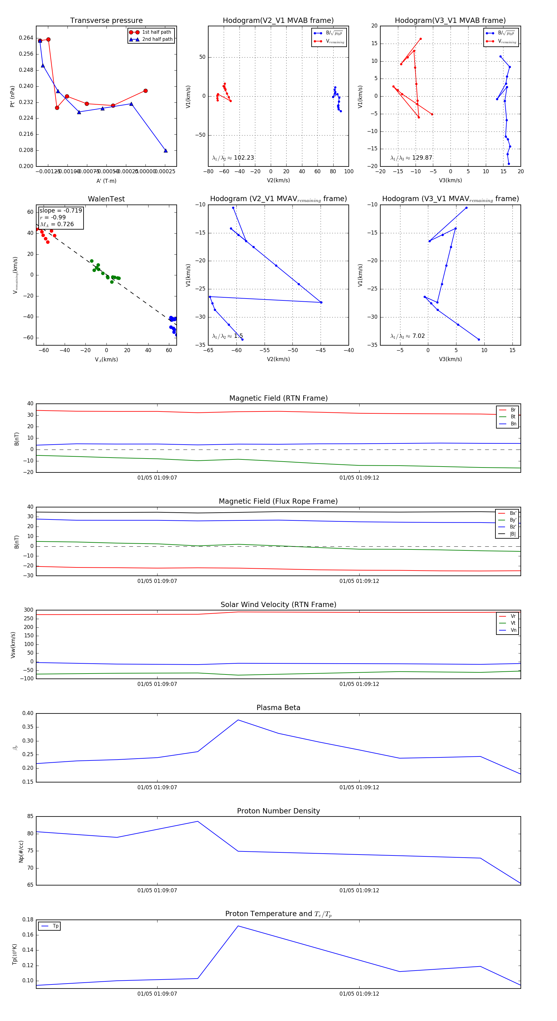
Flux Rope in 2024

Flux Rope Event 2024-01-05 01:09:04 ~ 2024-01-05 01:09:16 (13 seconds)


plot