HOME   LIST
‹–   –›

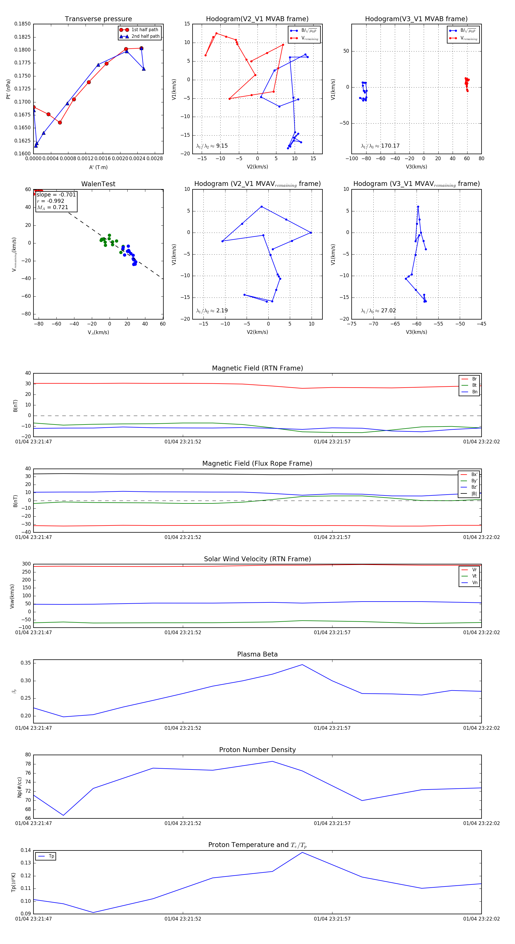
Flux Rope in 2024

Flux Rope Event 2024-01-04 23:21:47 ~ 2024-01-04 23:22:02 (16 seconds)


plot