HOME   LIST
‹–   –›

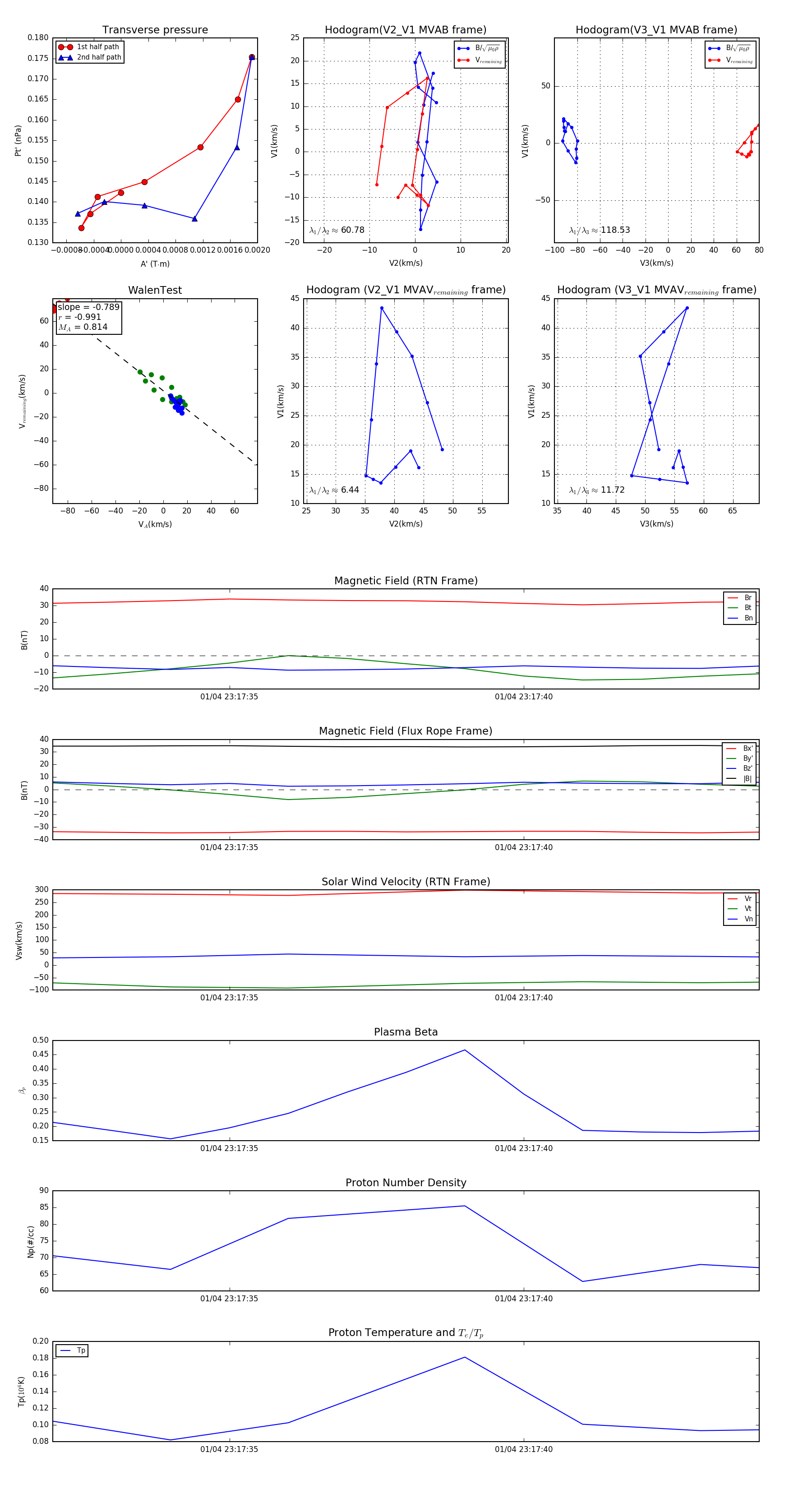
Flux Rope in 2024

Flux Rope Event 2024-01-04 23:17:32 ~ 2024-01-04 23:17:44 (13 seconds)


plot