HOME   LIST
‹–   –›

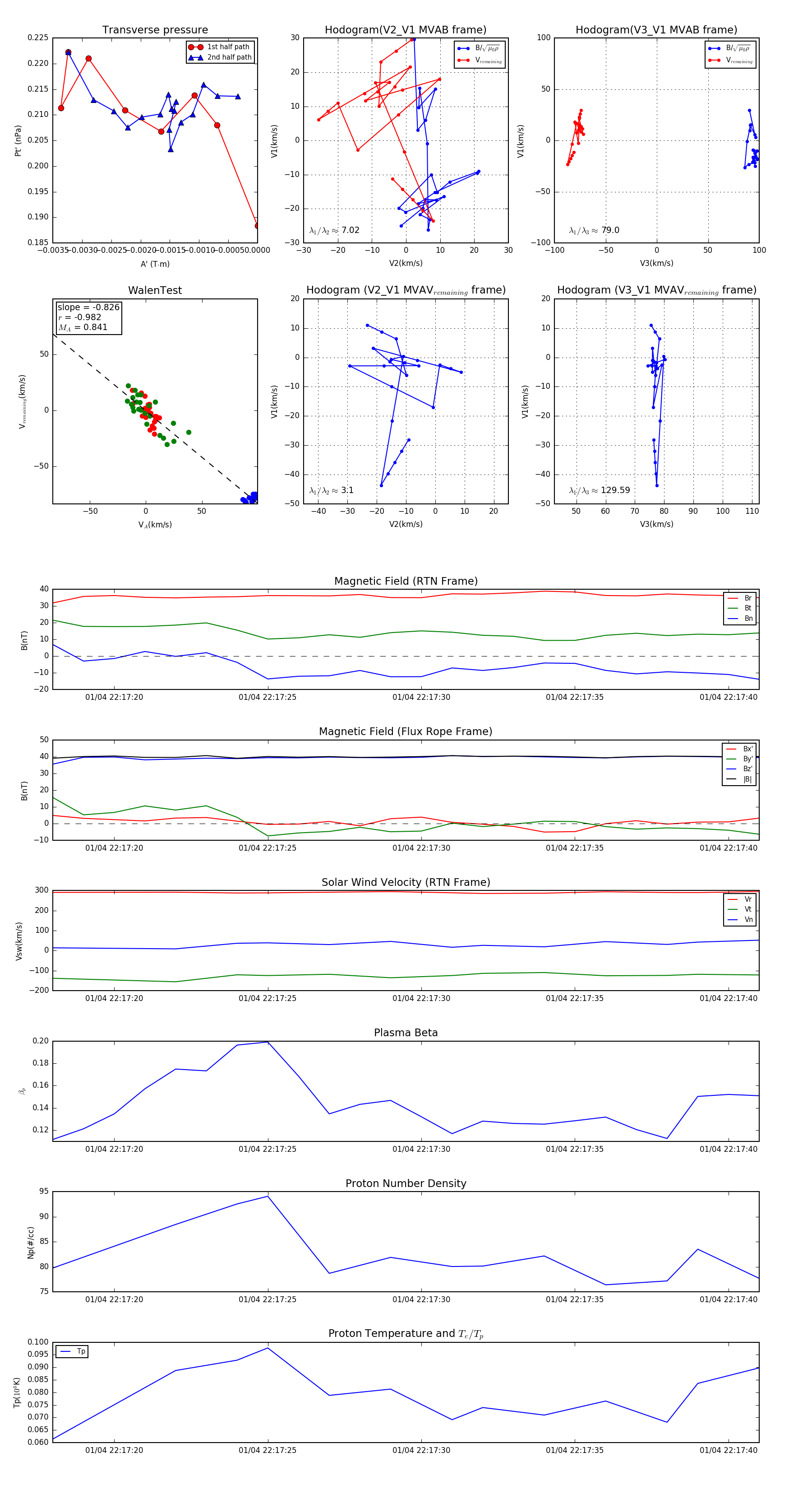
Flux Rope in 2024

Flux Rope Event 2024-01-04 22:17:18 ~ 2024-01-04 22:17:41 (24 seconds)


plot