HOME   LIST
‹–   –›

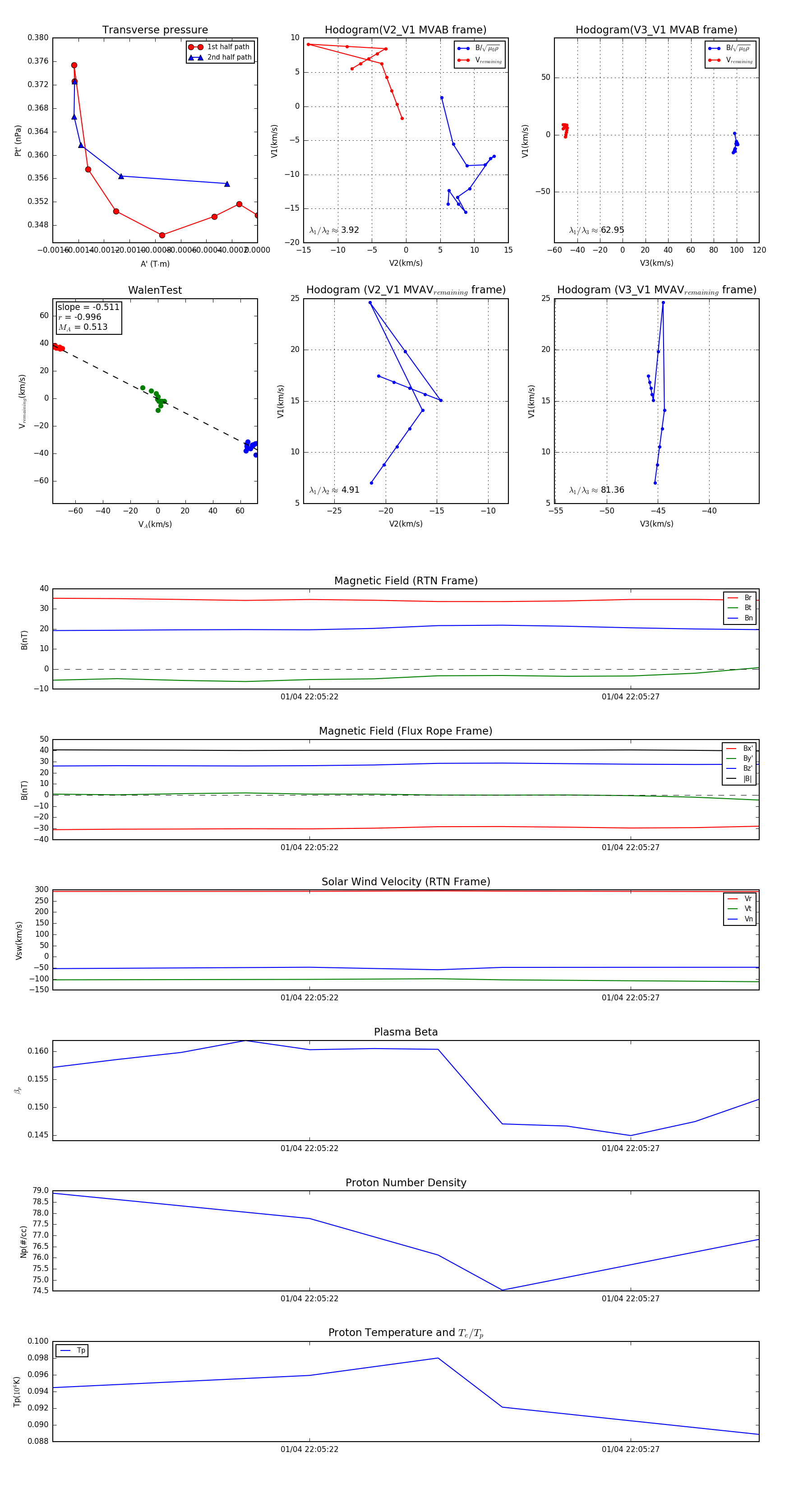
Flux Rope in 2024

Flux Rope Event 2024-01-04 22:05:18 ~ 2024-01-04 22:05:29 (12 seconds)


plot