HOME   LIST
‹–   –›

Flux Rope in 2024

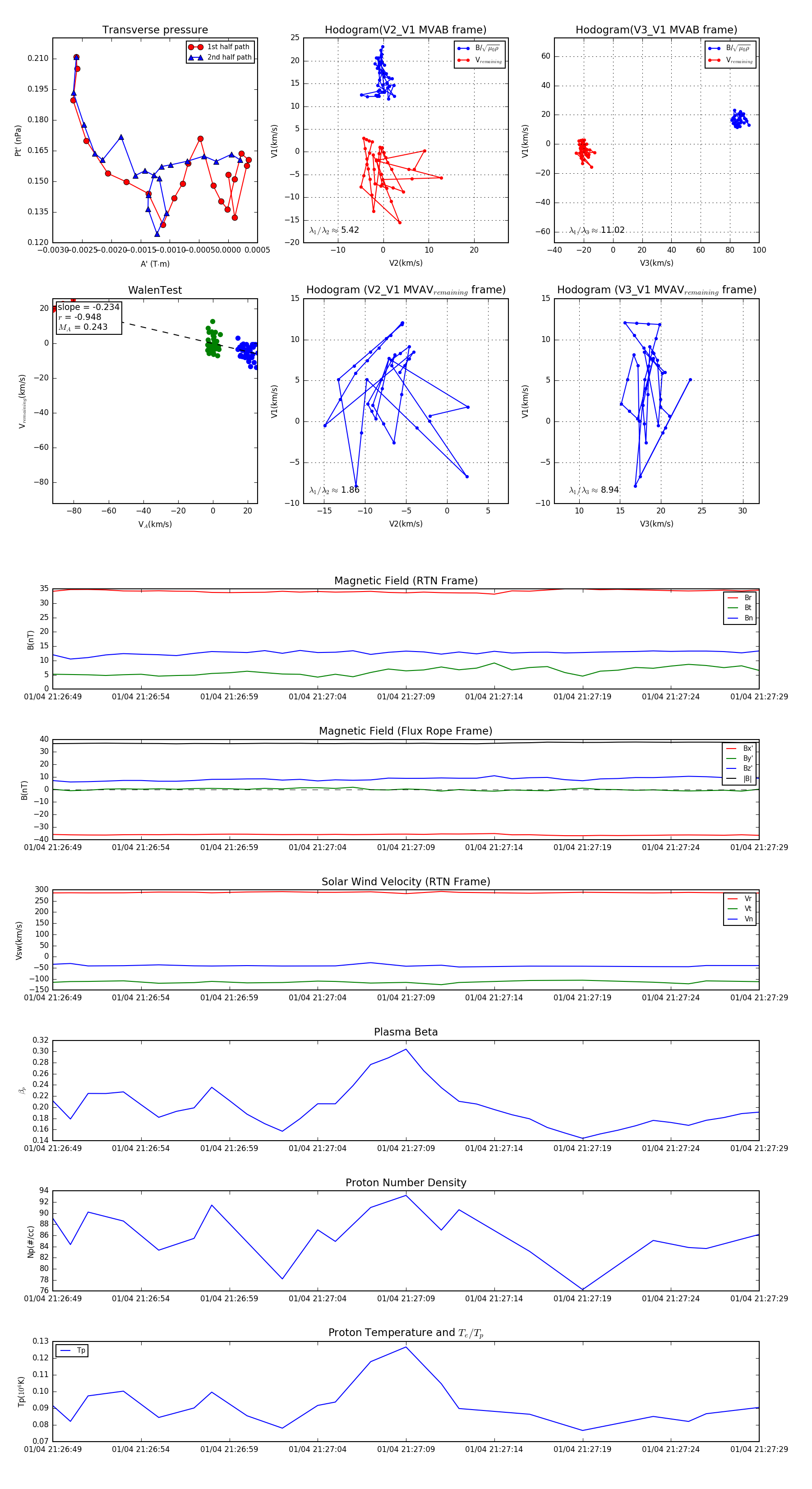
Flux Rope Event 2024-01-04 21:26:49 ~ 2024-01-04 21:27:29 (41 seconds)


plot