HOME   LIST
‹–   –›

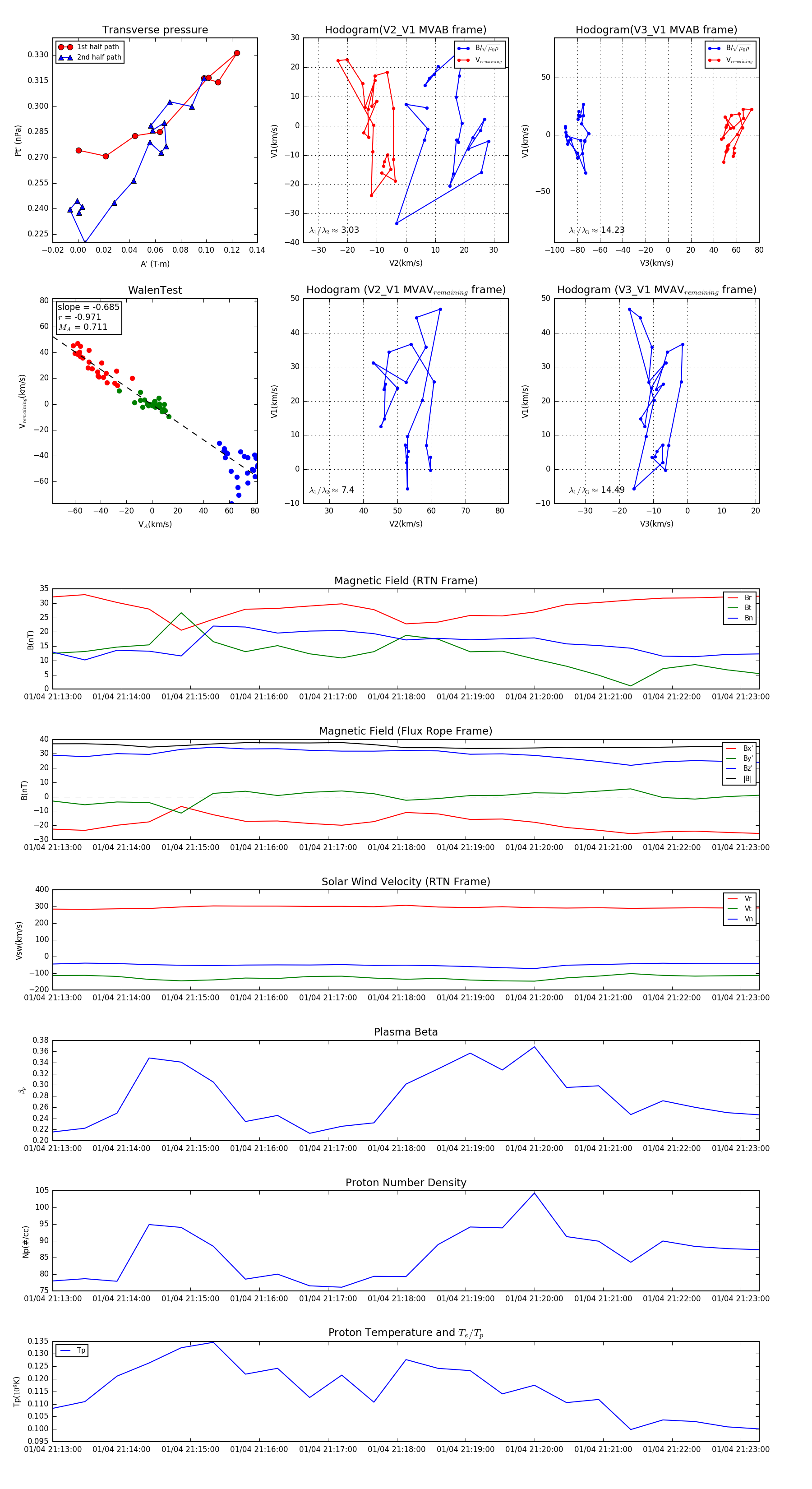
Flux Rope in 2024

Flux Rope Event 2024-01-04 21:13:00 ~ 2024-01-04 21:23:16 (617 seconds)


plot