HOME   LIST
‹–   –›

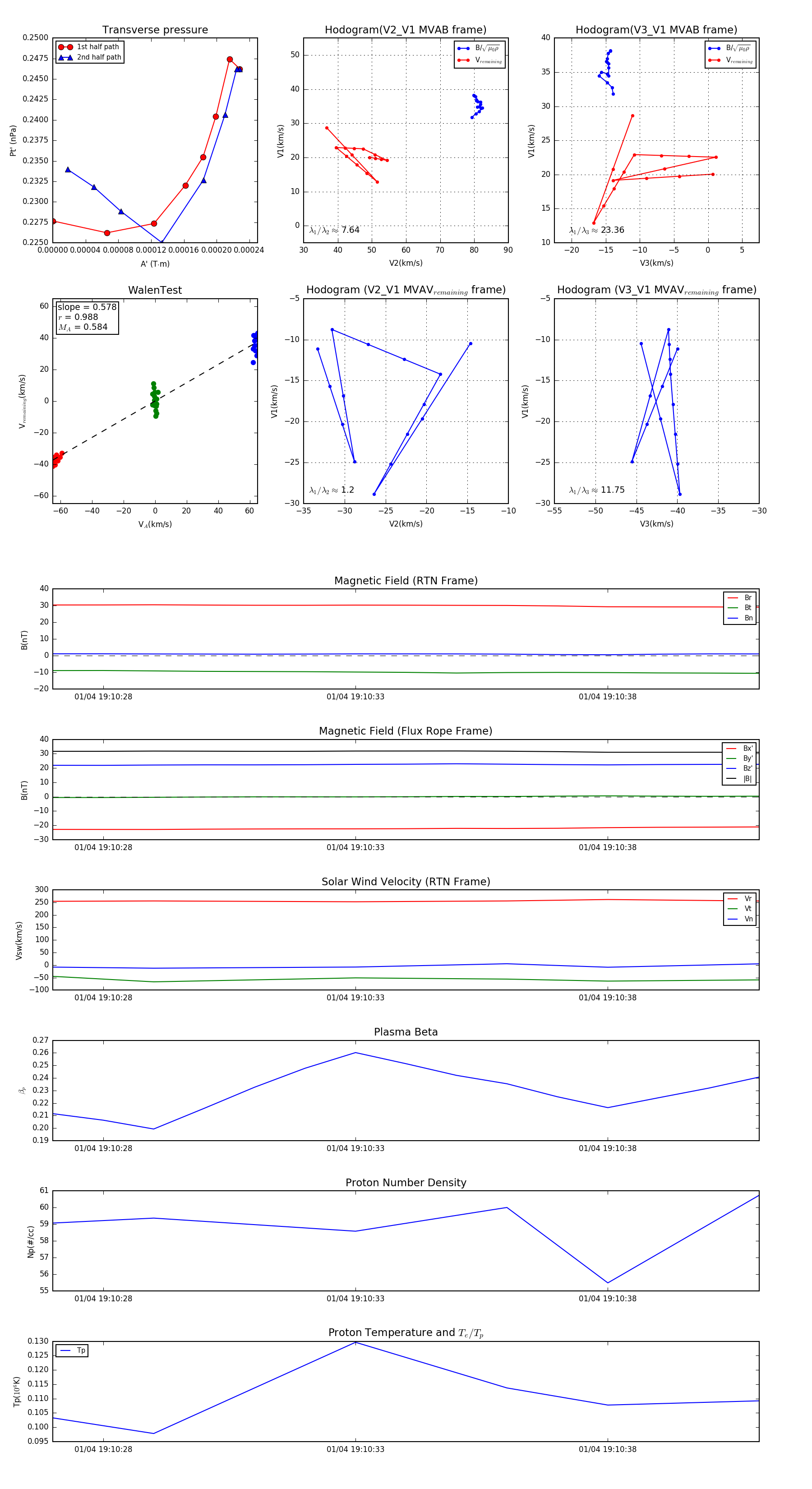
Flux Rope in 2024

Flux Rope Event 2024-01-04 19:10:27 ~ 2024-01-04 19:10:41 (15 seconds)


plot