HOME   LIST
‹–   –›

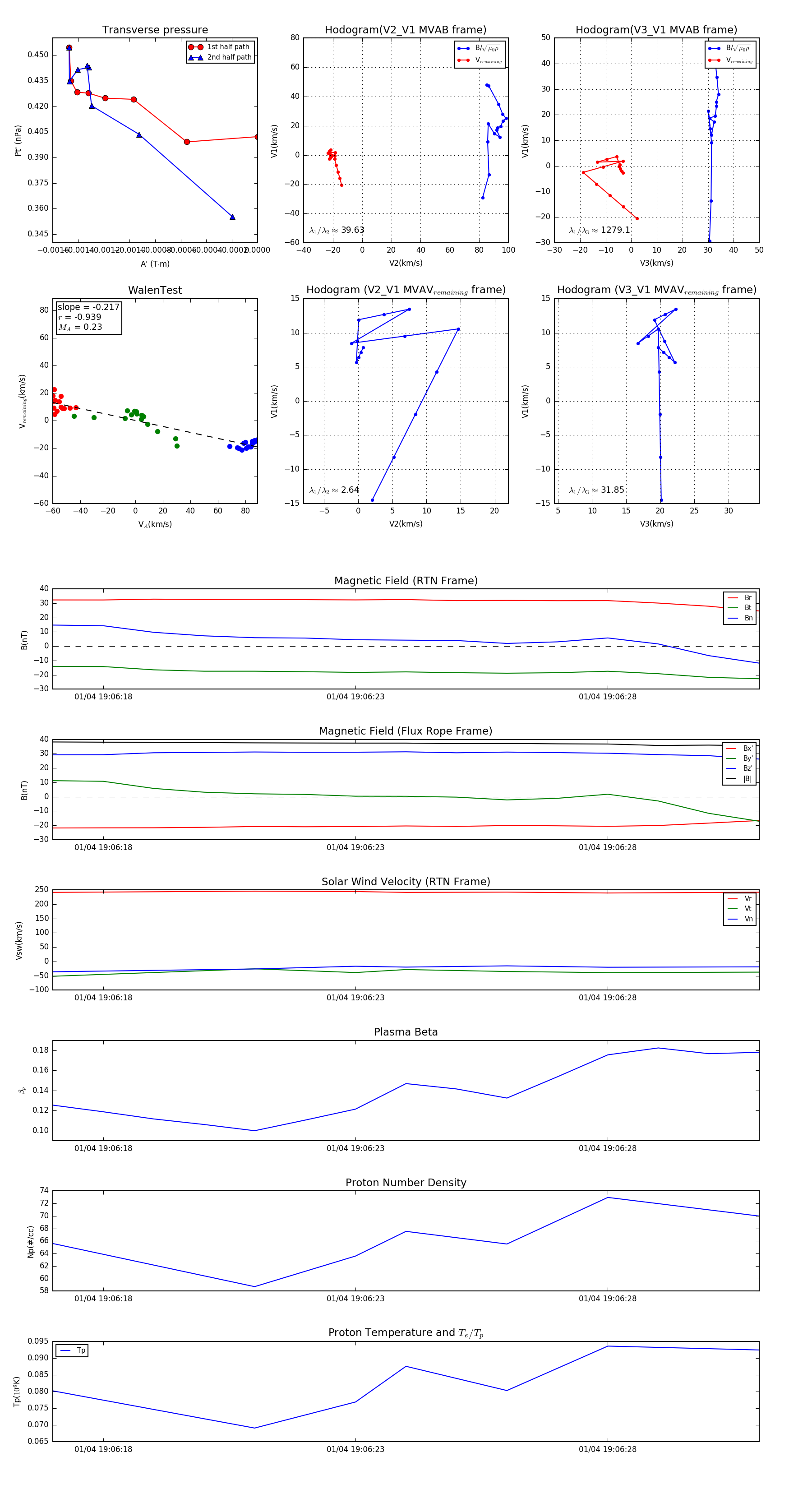
Flux Rope in 2024

Flux Rope Event 2024-01-04 19:06:17 ~ 2024-01-04 19:06:31 (15 seconds)


plot