HOME   LIST
‹–   –›

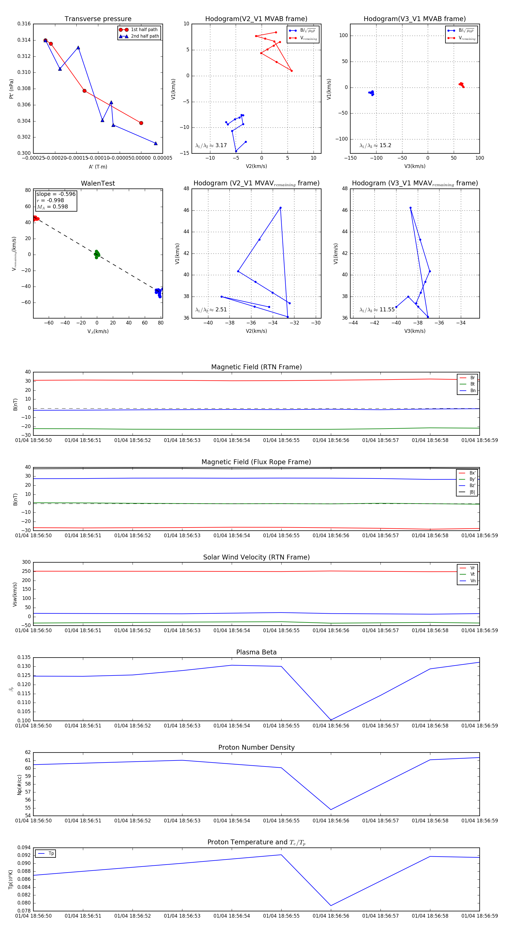
Flux Rope in 2024

Flux Rope Event 2024-01-04 18:56:50 ~ 2024-01-04 18:56:59 (10 seconds)


plot