HOME   LIST
‹–   –›

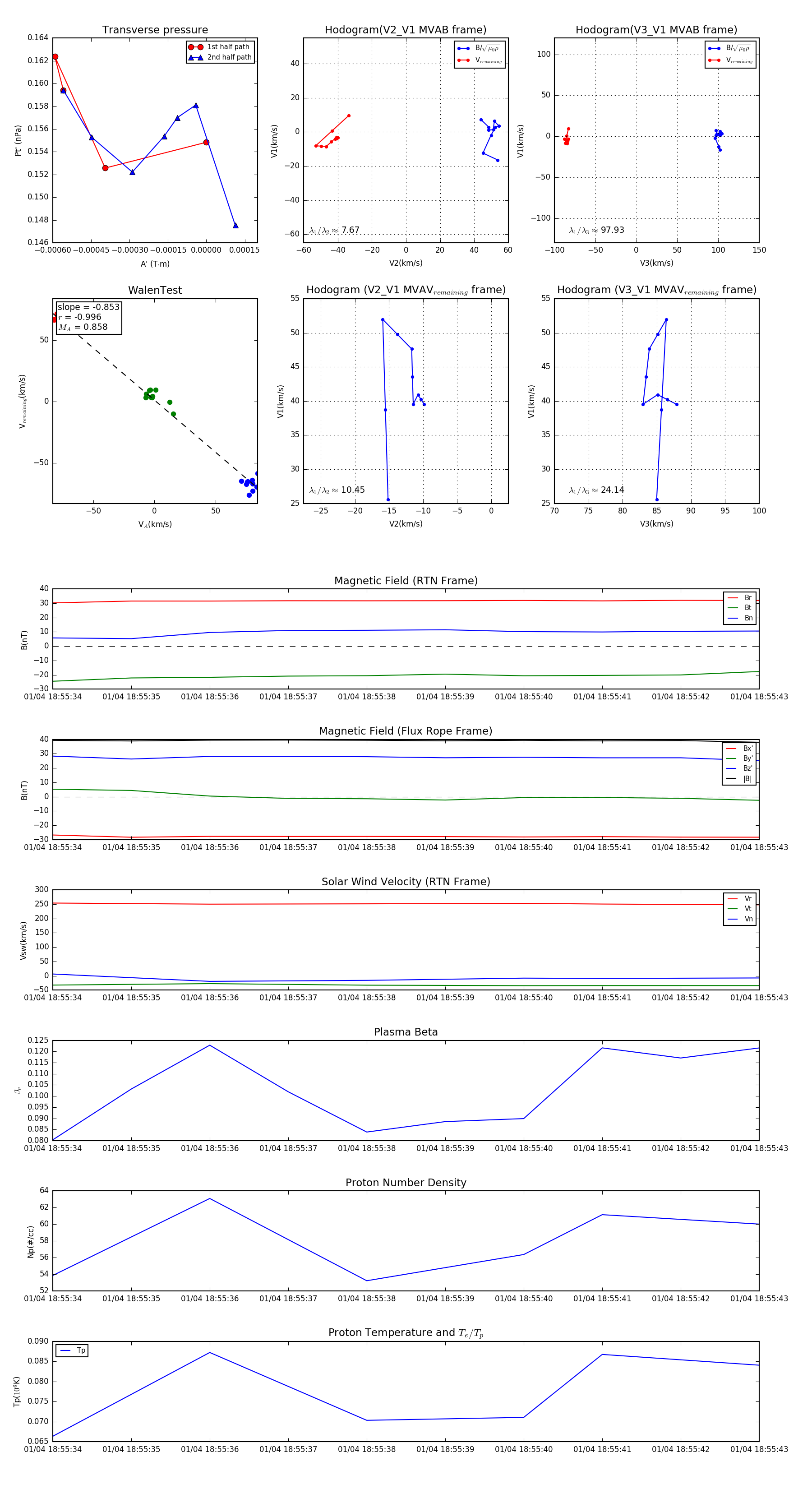
Flux Rope in 2024

Flux Rope Event 2024-01-04 18:55:34 ~ 2024-01-04 18:55:43 (10 seconds)


plot