HOME   LIST
‹–   –›

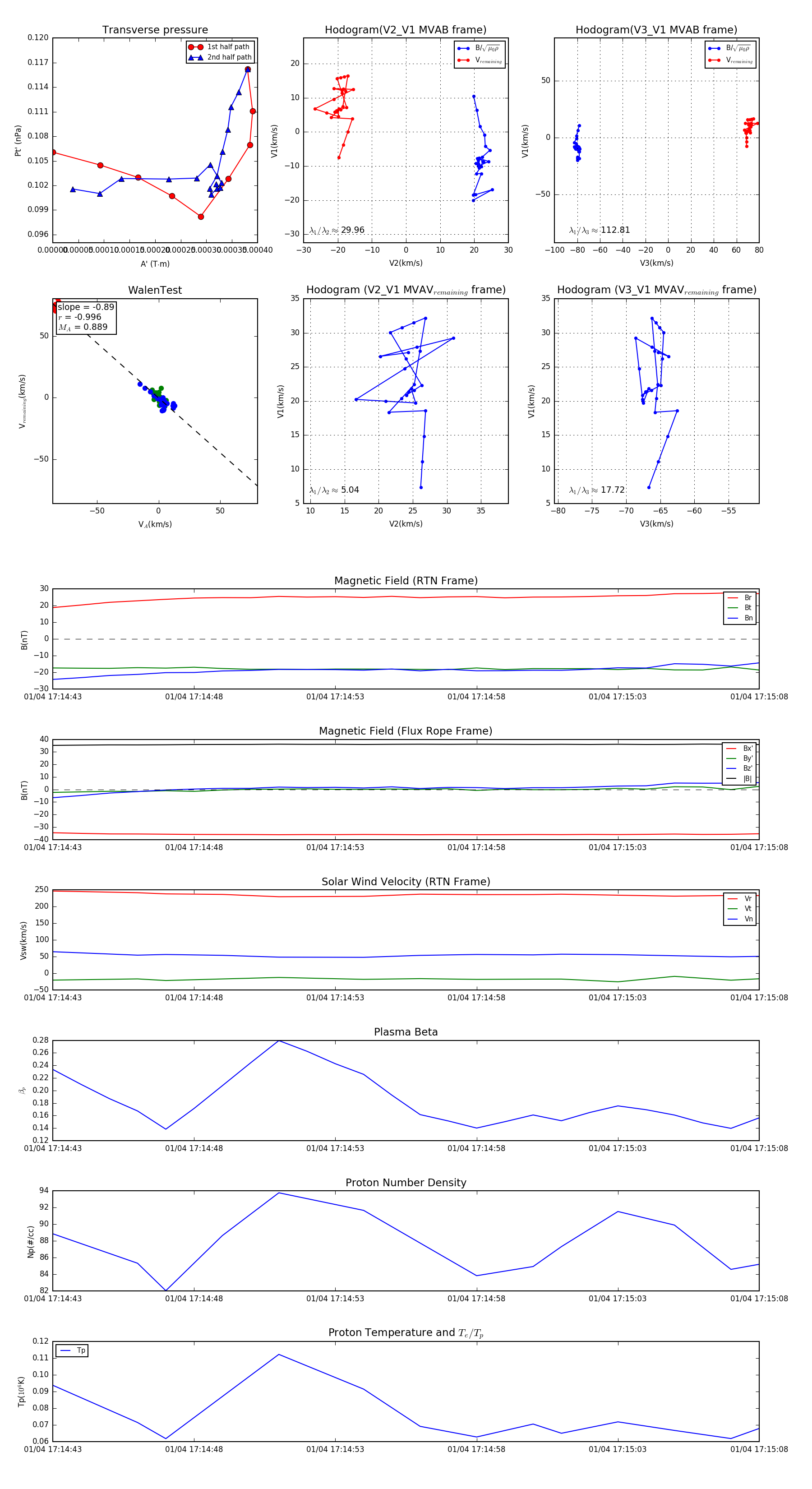
Flux Rope in 2024

Flux Rope Event 2024-01-04 17:14:43 ~ 2024-01-04 17:15:08 (26 seconds)


plot