HOME   LIST
‹–   –›

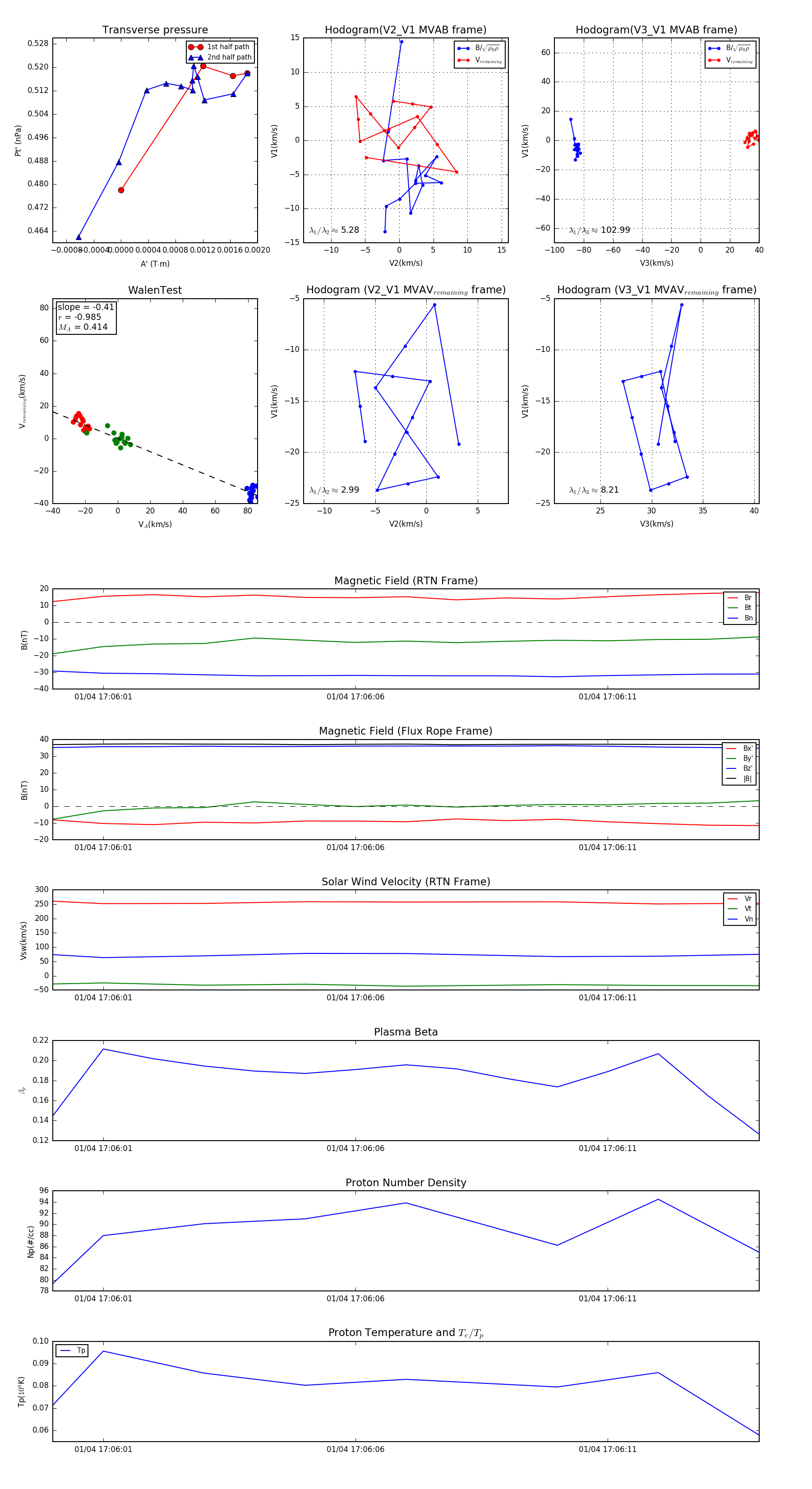
Flux Rope in 2024

Flux Rope Event 2024-01-04 17:06:00 ~ 2024-01-04 17:06:14 (15 seconds)


plot