HOME   LIST
‹–   –›

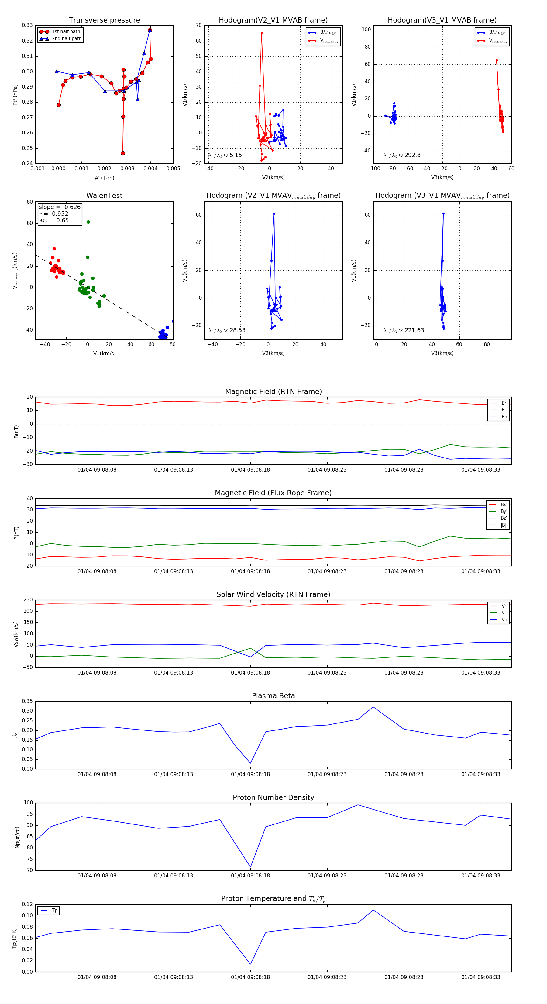
Flux Rope in 2024

Flux Rope Event 2024-01-04 09:08:04 ~ 2024-01-04 09:08:35 (32 seconds)


plot