HOME   LIST
‹–   –›

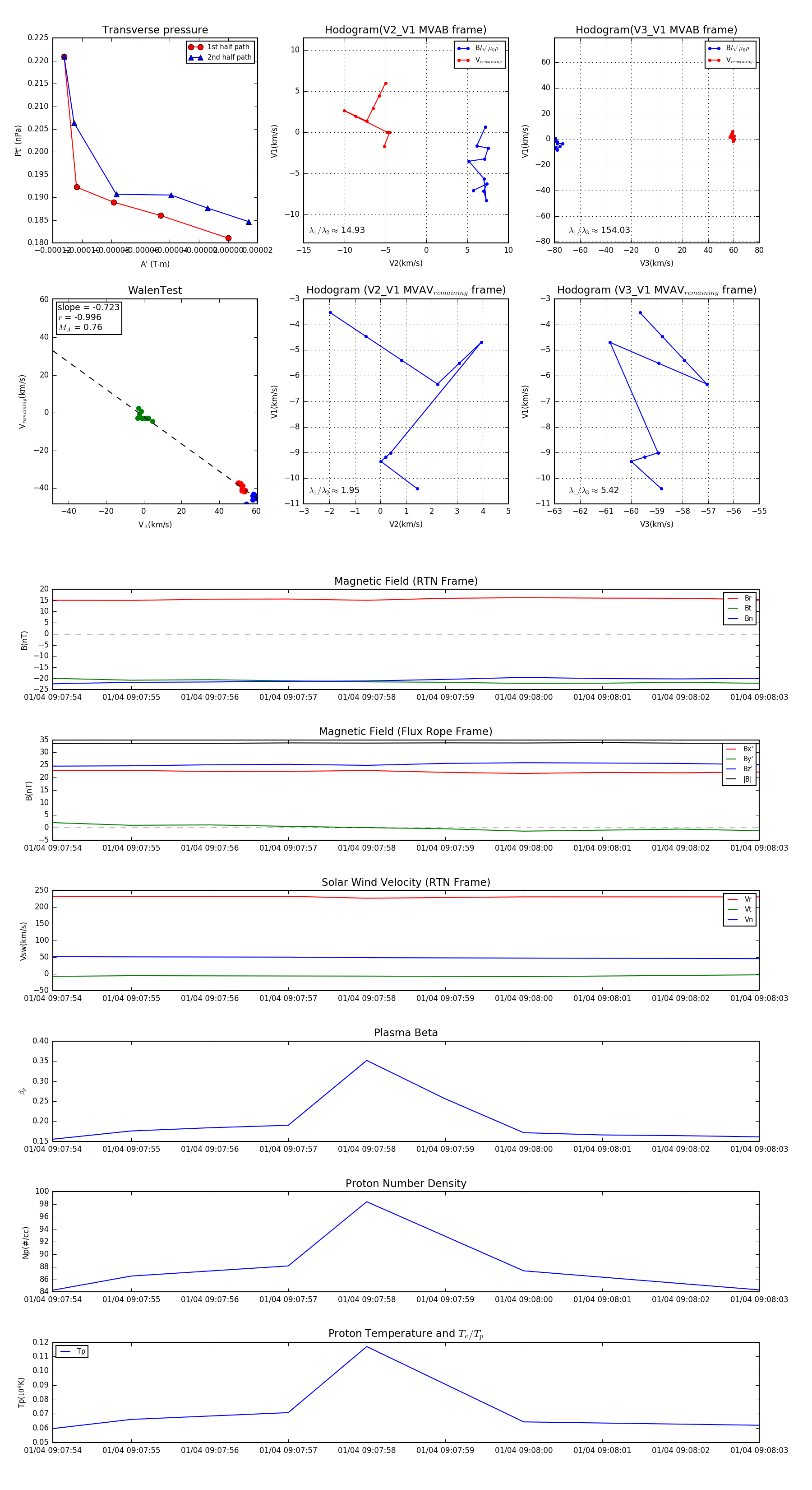
Flux Rope in 2024

Flux Rope Event 2024-01-04 09:07:54 ~ 2024-01-04 09:08:03 (10 seconds)


plot