HOME   LIST
‹–   –›

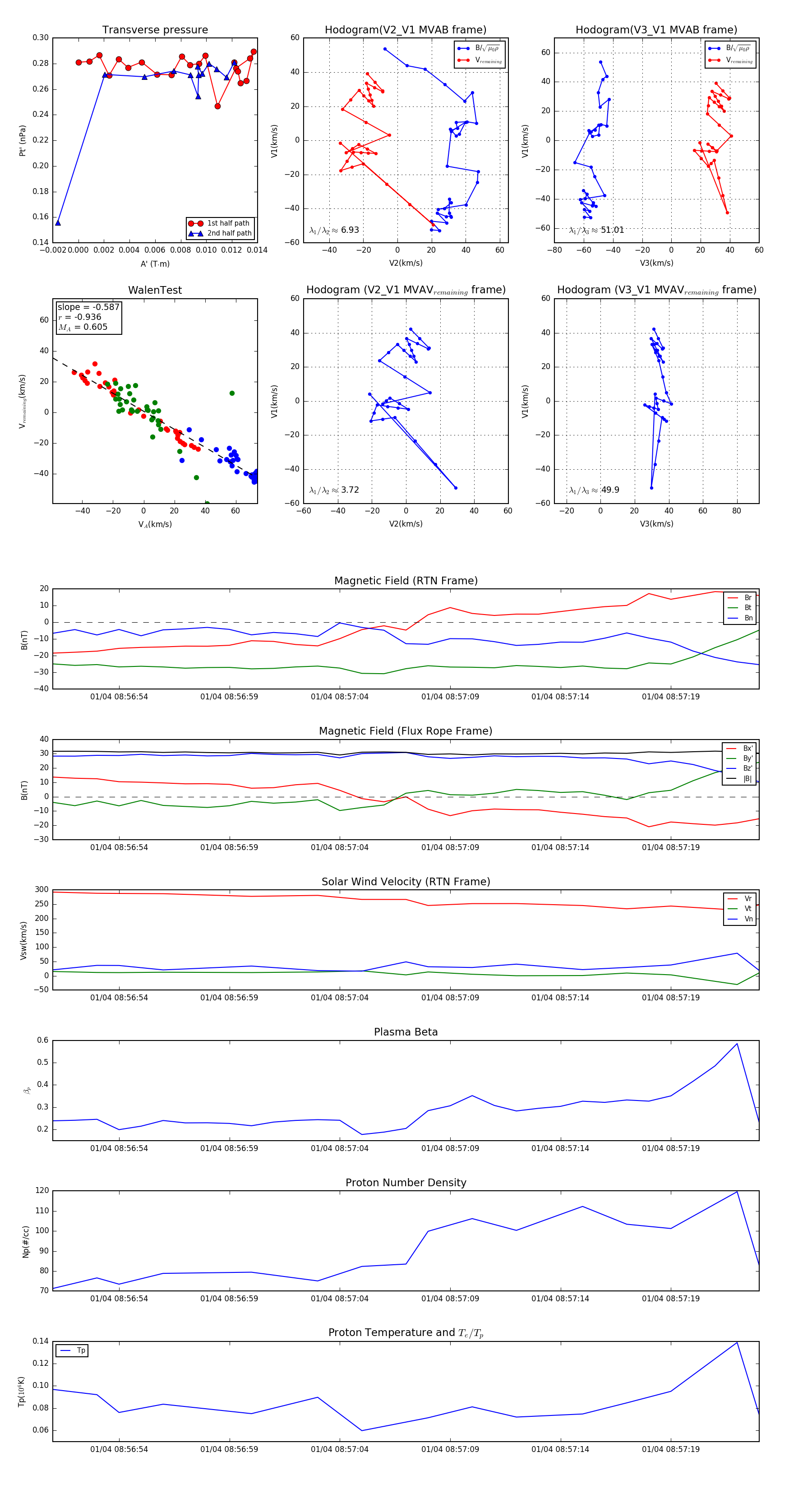
Flux Rope in 2024

Flux Rope Event 2024-01-04 08:56:51 ~ 2024-01-04 08:57:23 (33 seconds)


plot