HOME   LIST
‹–   –›

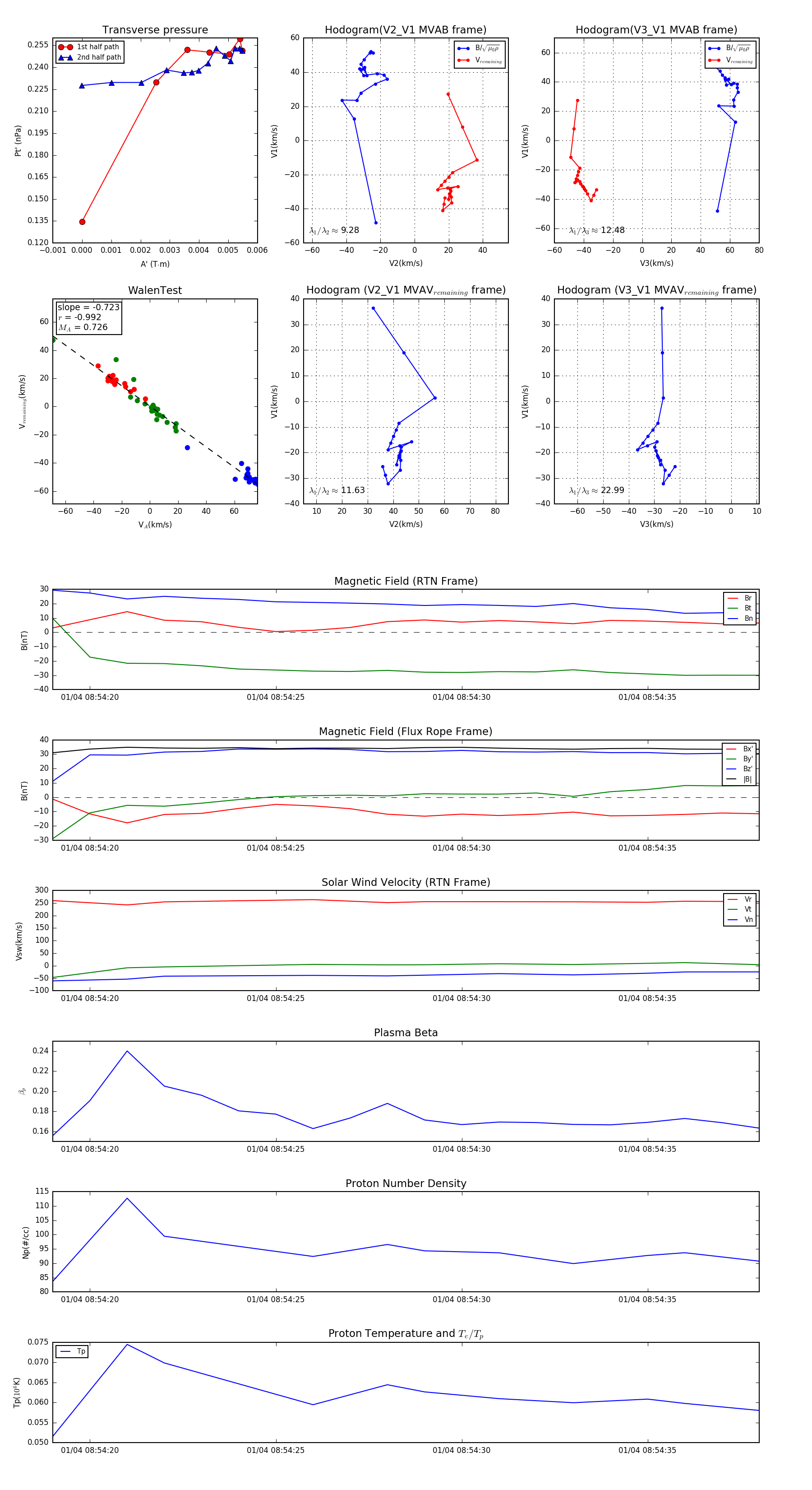
Flux Rope in 2024

Flux Rope Event 2024-01-04 08:54:19 ~ 2024-01-04 08:54:38 (20 seconds)


plot