HOME   LIST
‹–   –›

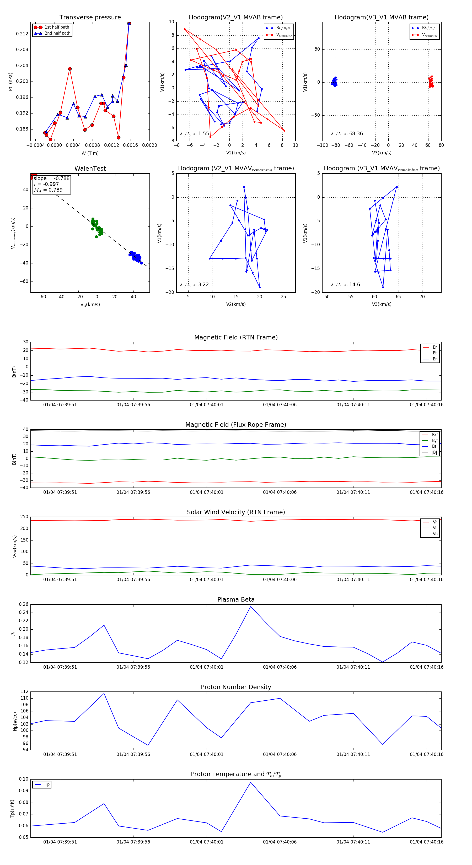
Flux Rope in 2024

Flux Rope Event 2024-01-04 07:39:49 ~ 2024-01-04 07:40:17 (29 seconds)


plot