HOME   LIST
‹–   –›

Flux Rope in 2024

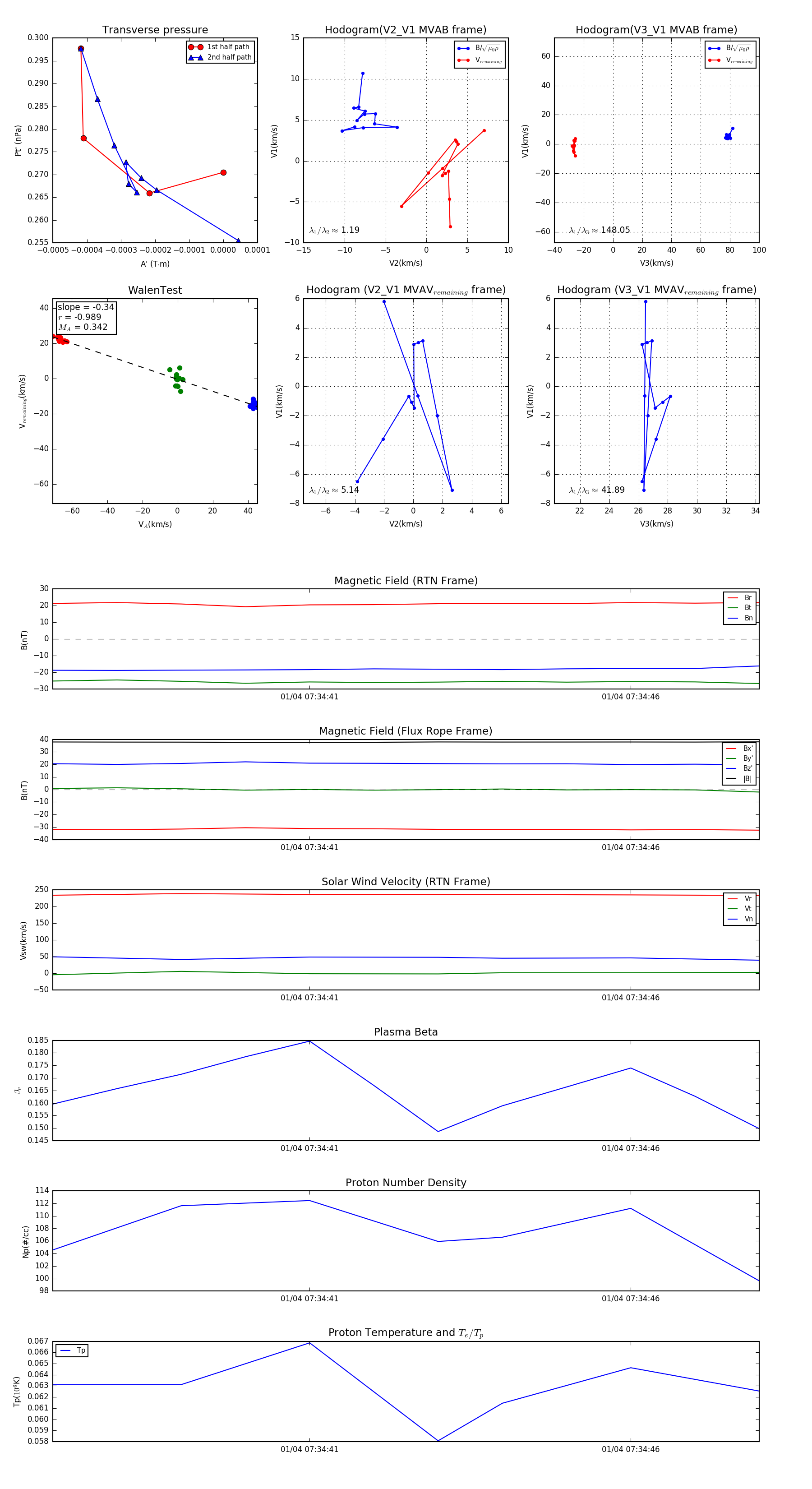
Flux Rope Event 2024-01-04 07:34:37 ~ 2024-01-04 07:34:48 (12 seconds)


plot