HOME   LIST
‹–   –›

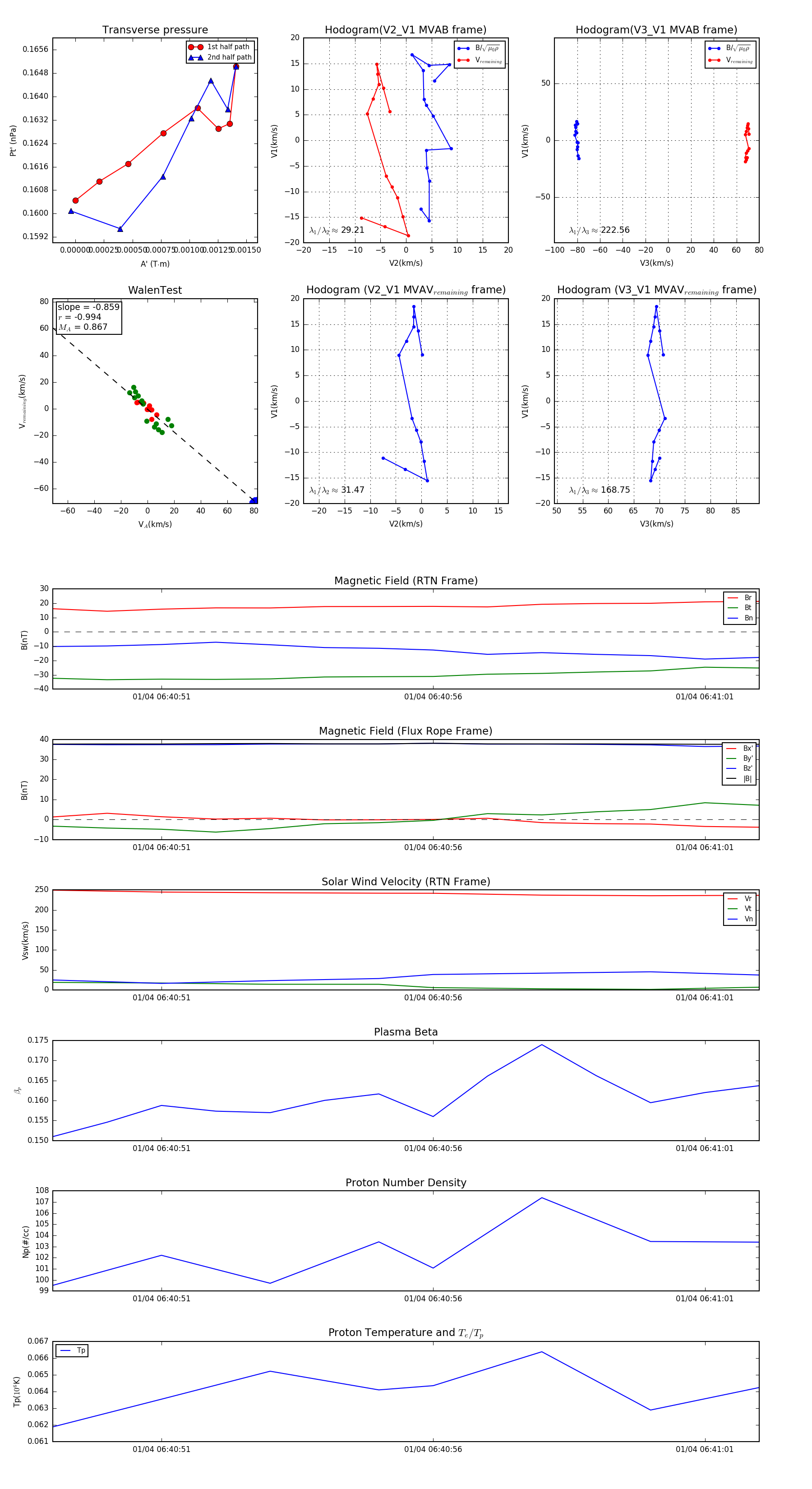
Flux Rope in 2024

Flux Rope Event 2024-01-04 06:40:49 ~ 2024-01-04 06:41:02 (14 seconds)


plot