HOME   LIST
‹–   –›

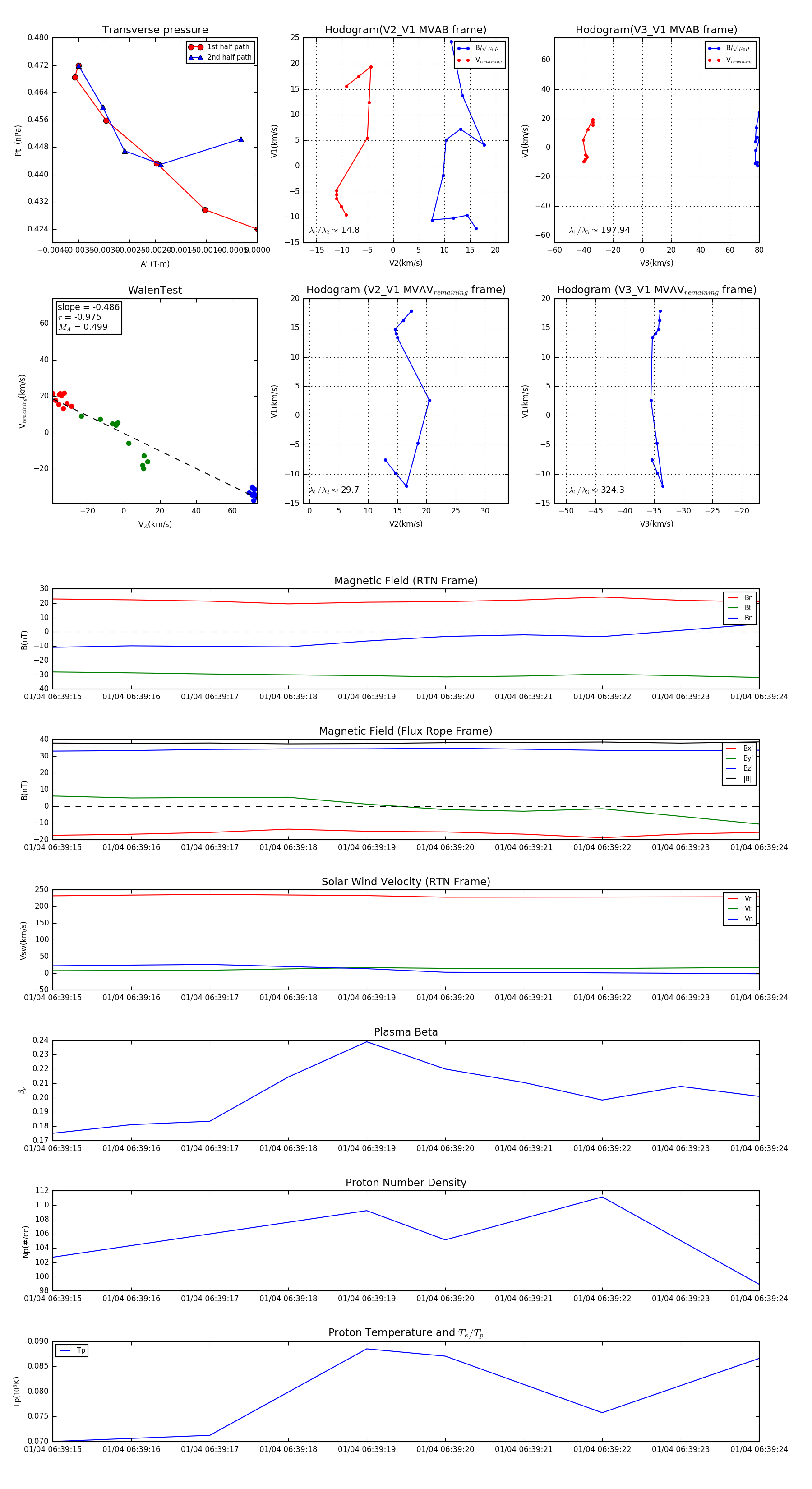
Flux Rope in 2024

Flux Rope Event 2024-01-04 06:39:15 ~ 2024-01-04 06:39:24 (10 seconds)


plot