HOME   LIST
‹–   –›

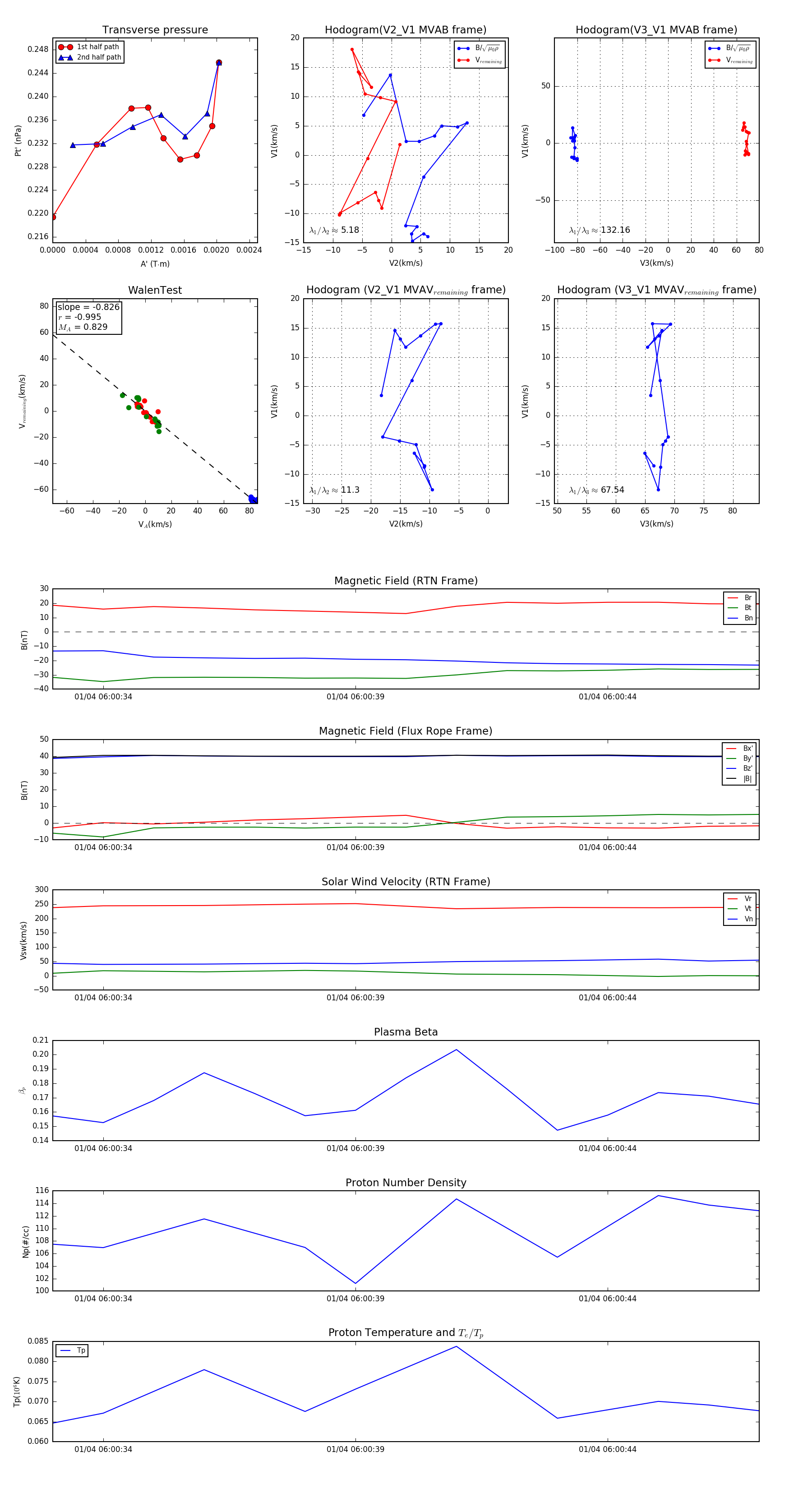
Flux Rope in 2024

Flux Rope Event 2024-01-04 06:00:33 ~ 2024-01-04 06:00:47 (15 seconds)


plot