HOME   LIST
‹–   –›

Flux Rope in 2024

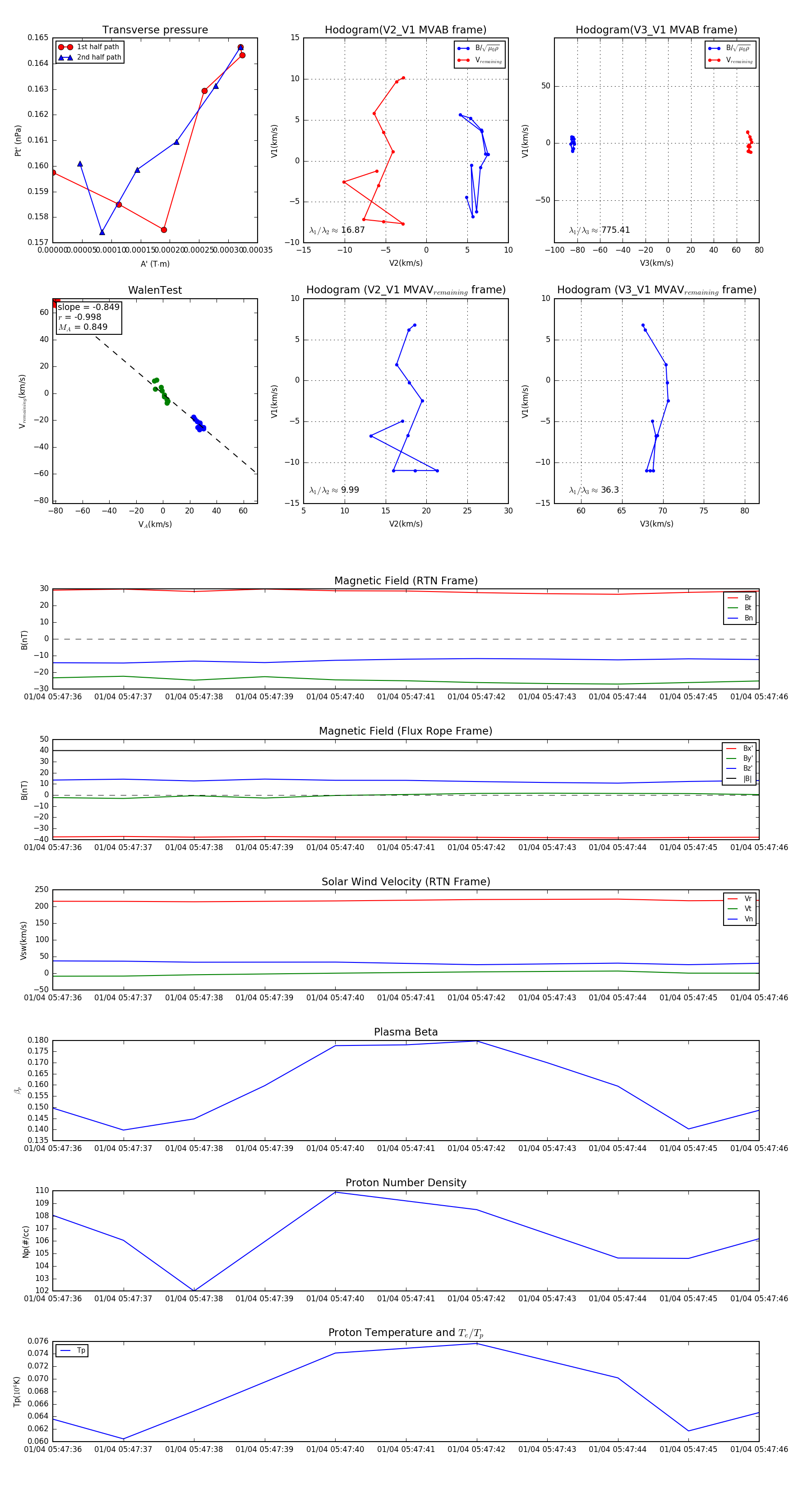
Flux Rope Event 2024-01-04 05:47:36 ~ 2024-01-04 05:47:46 (11 seconds)


plot