HOME   LIST
‹–   –›

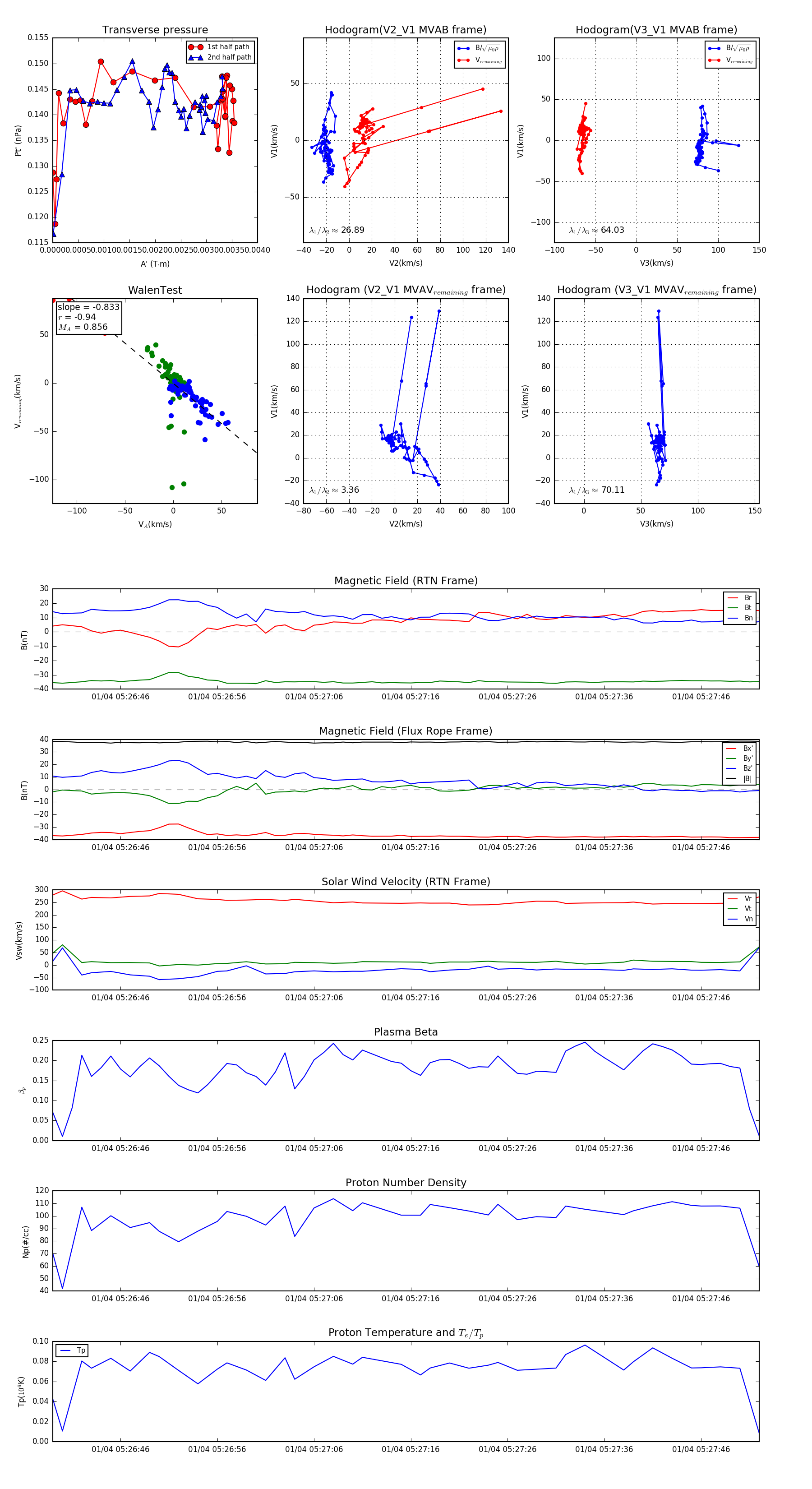
Flux Rope in 2024

Flux Rope Event 2024-01-04 05:26:39 ~ 2024-01-04 05:27:52 (74 seconds)


plot