HOME   LIST
‹–   –›

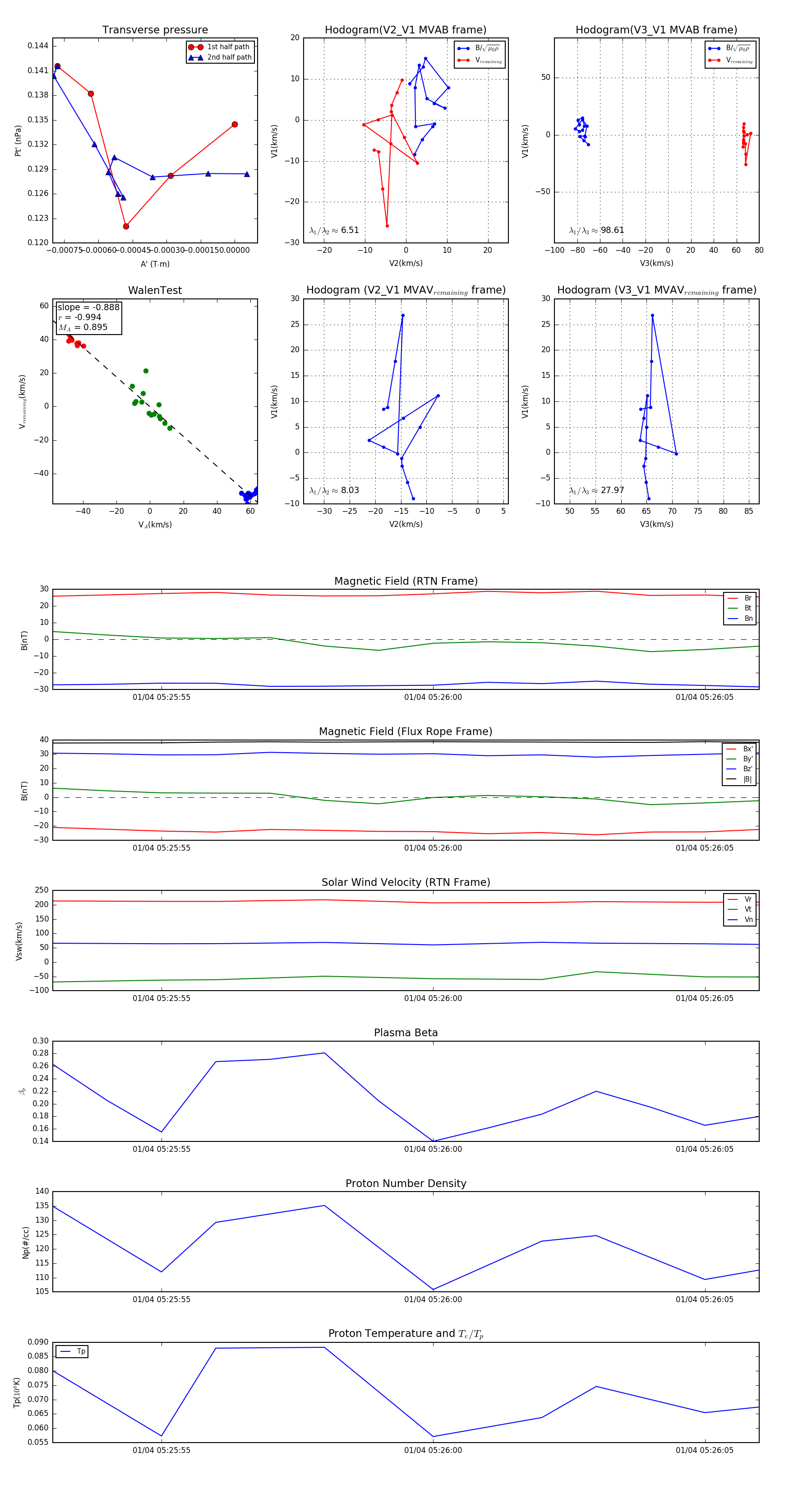
Flux Rope in 2024

Flux Rope Event 2024-01-04 05:25:53 ~ 2024-01-04 05:26:06 (14 seconds)


plot