HOME   LIST
‹–   –›

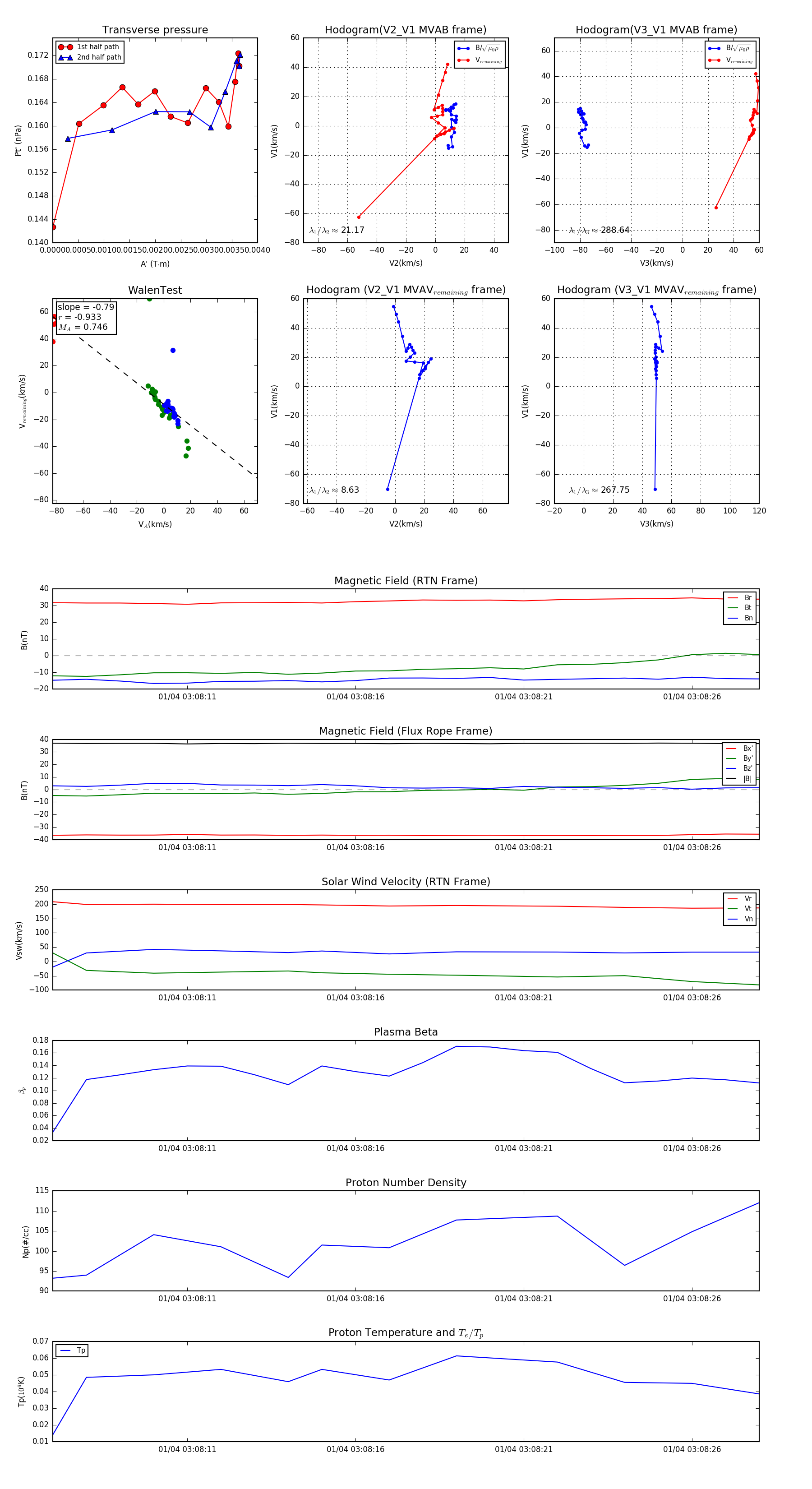
Flux Rope in 2024

Flux Rope Event 2024-01-04 03:08:07 ~ 2024-01-04 03:08:28 (22 seconds)


plot