HOME   LIST
‹–   –›

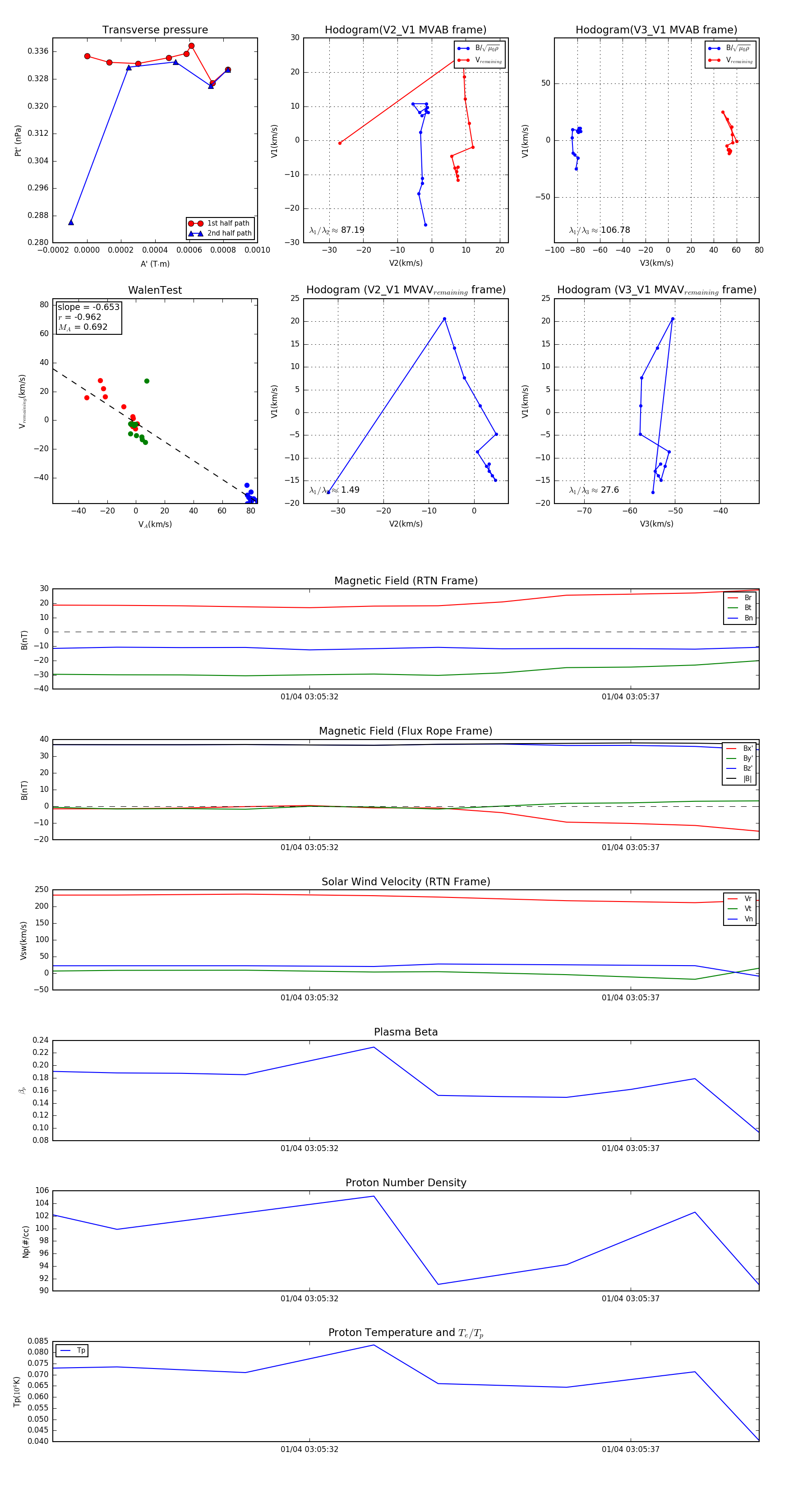
Flux Rope in 2024

Flux Rope Event 2024-01-04 03:05:28 ~ 2024-01-04 03:05:39 (12 seconds)


plot