HOME   LIST
‹–   –›

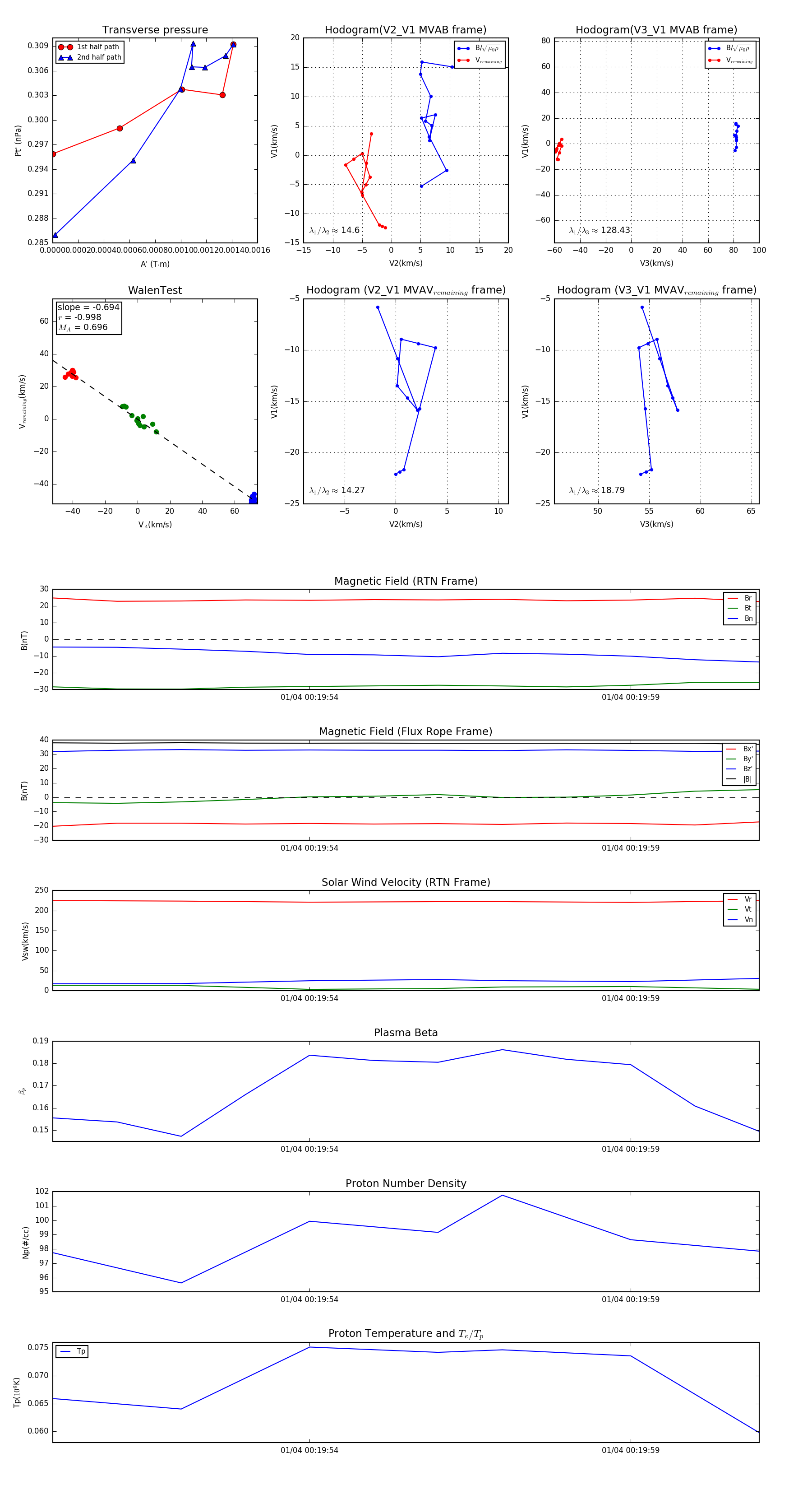
Flux Rope in 2024

Flux Rope Event 2024-01-04 00:19:50 ~ 2024-01-04 00:20:01 (12 seconds)


plot