HOME   LIST
‹–   –›

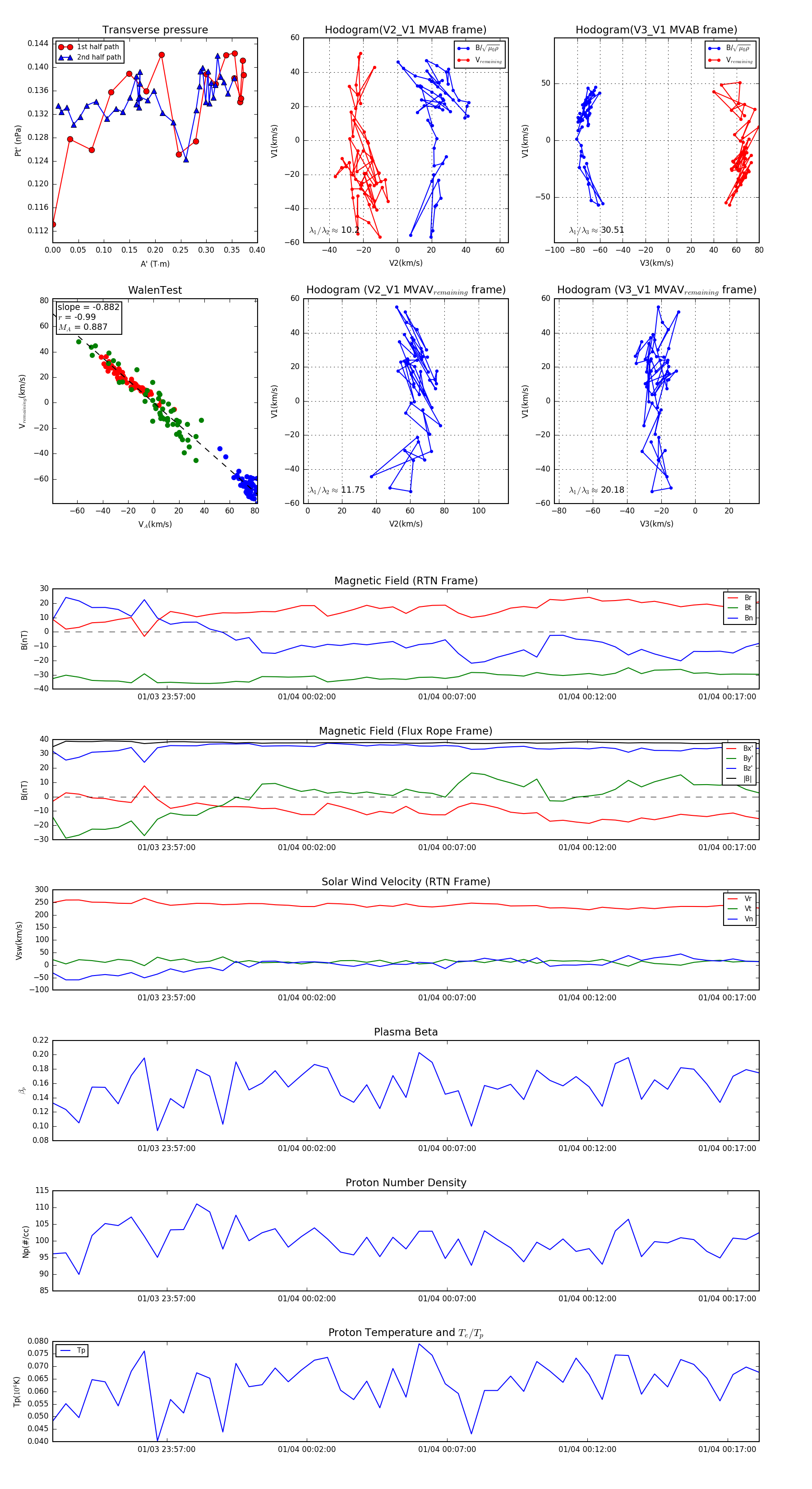
Flux Rope in 2024

Flux Rope Event 2024-01-03 23:52:56 ~ 2024-01-04 00:18:08 (1513 seconds)


plot