HOME   LIST
‹–   –›

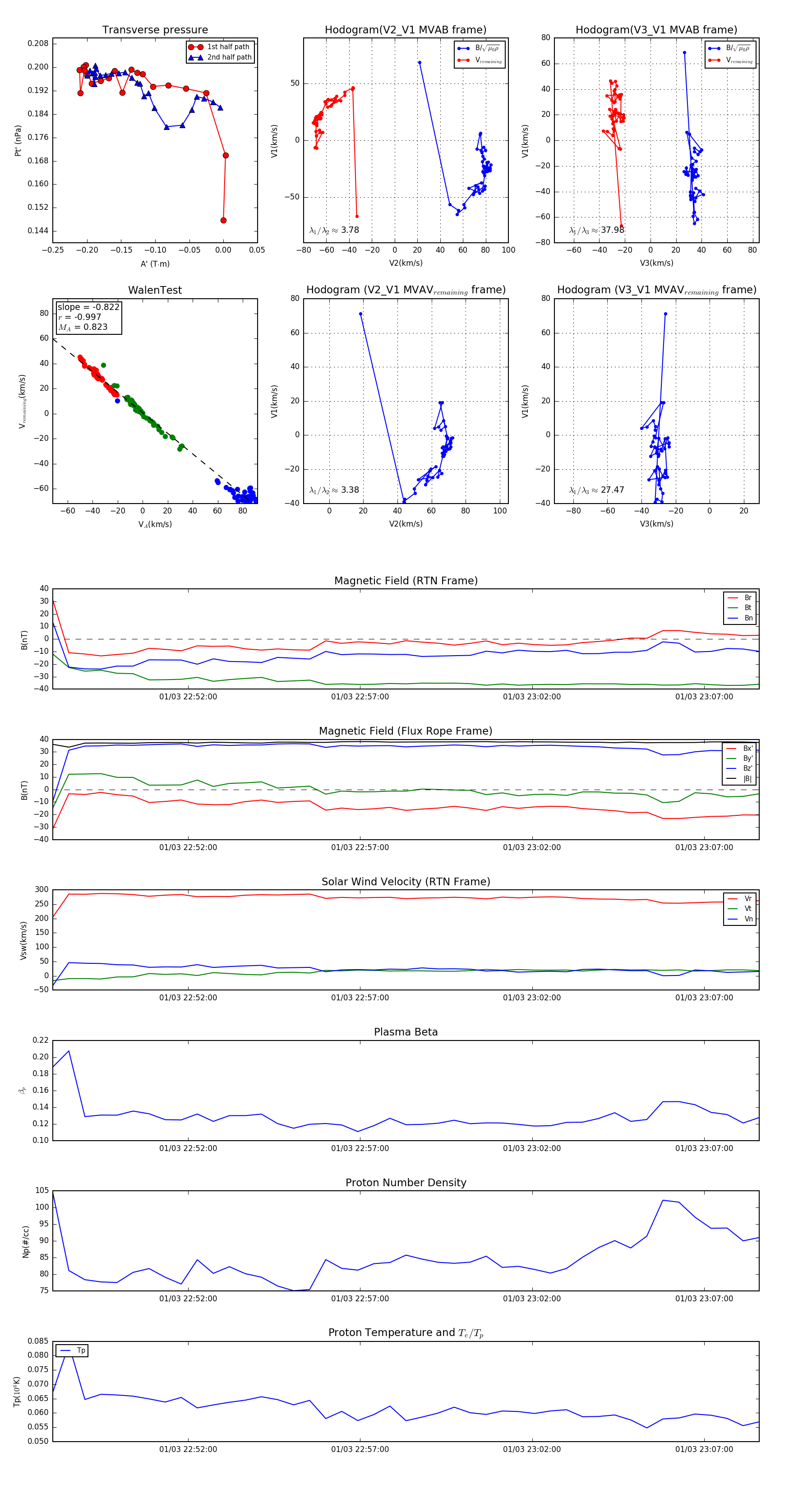
Flux Rope in 2024

Flux Rope Event 2024-01-03 22:48:04 ~ 2024-01-03 23:08:36 (1233 seconds)


plot