HOME   LIST
‹–   –›

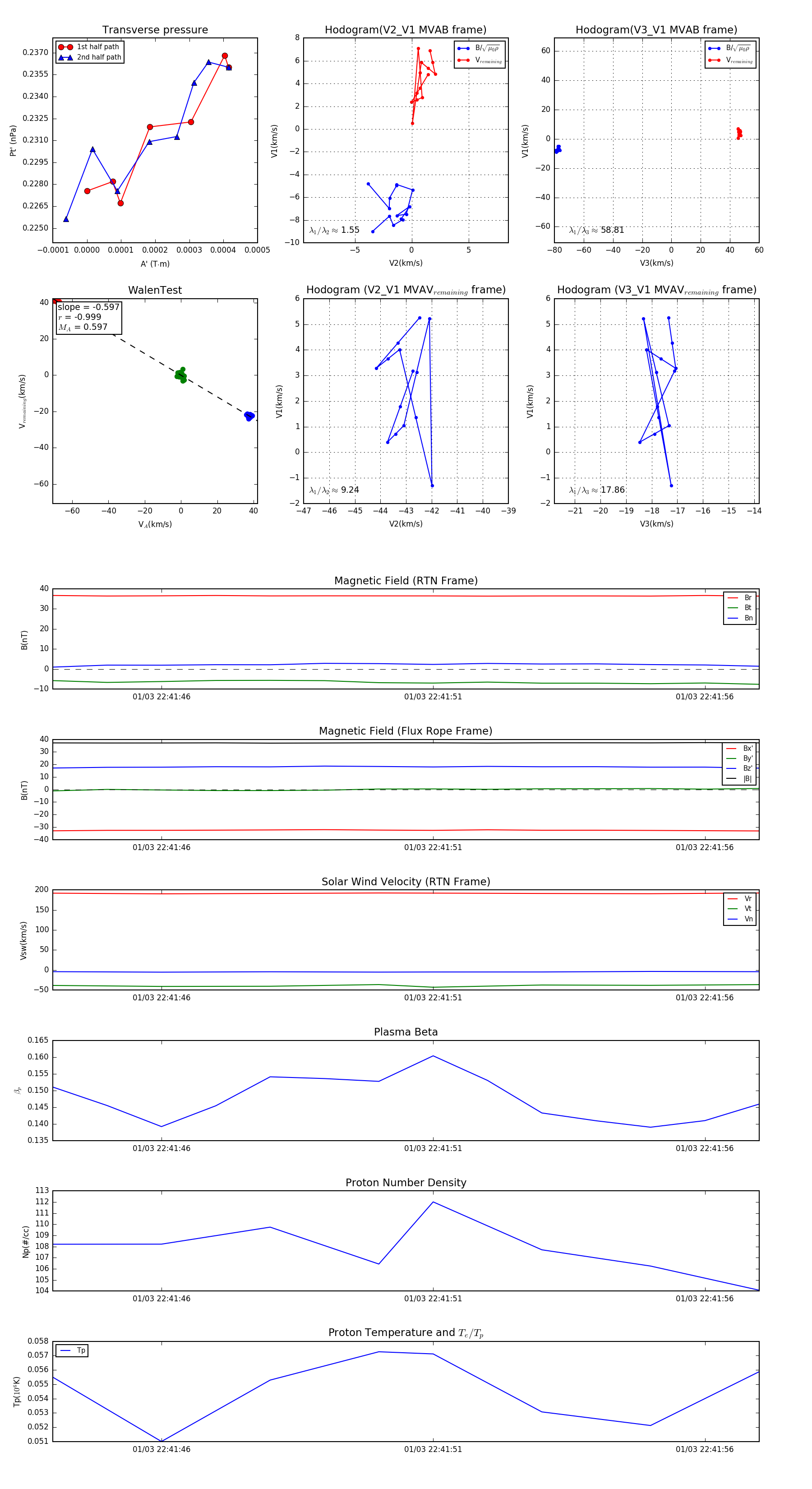
Flux Rope in 2024

Flux Rope Event 2024-01-03 22:41:44 ~ 2024-01-03 22:41:57 (14 seconds)


plot