HOME   LIST
‹–   –›

Flux Rope in 2024

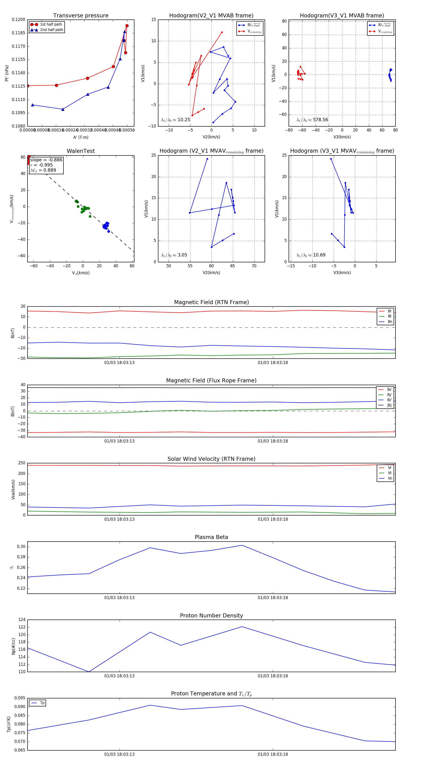
Flux Rope Event 2024-01-03 18:03:10 ~ 2024-01-03 18:03:22 (13 seconds)


plot