HOME   LIST
‹–   –›

Flux Rope in 2024

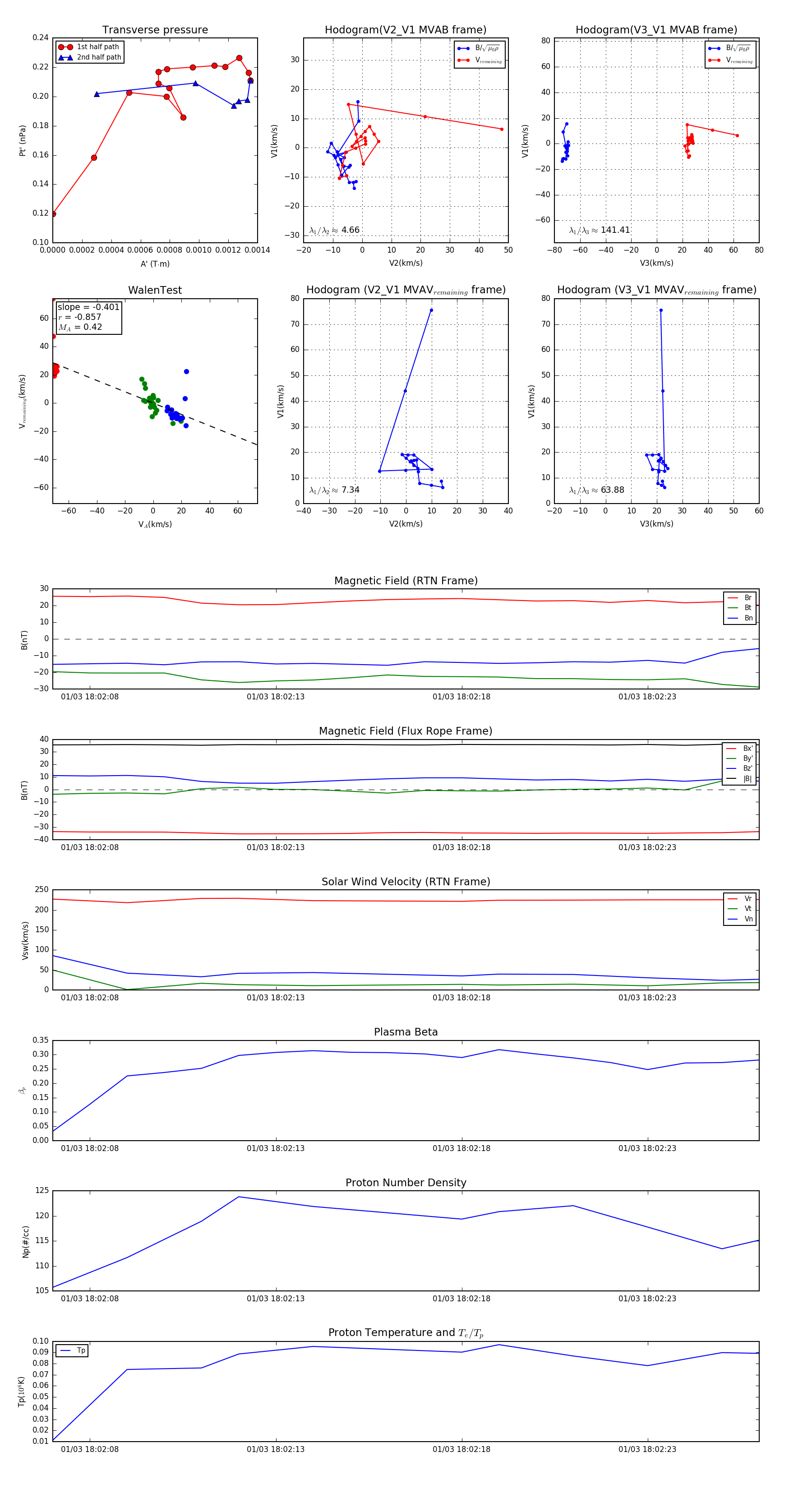
Flux Rope Event 2024-01-03 18:02:07 ~ 2024-01-03 18:02:26 (20 seconds)


plot