HOME   LIST
‹–   –›

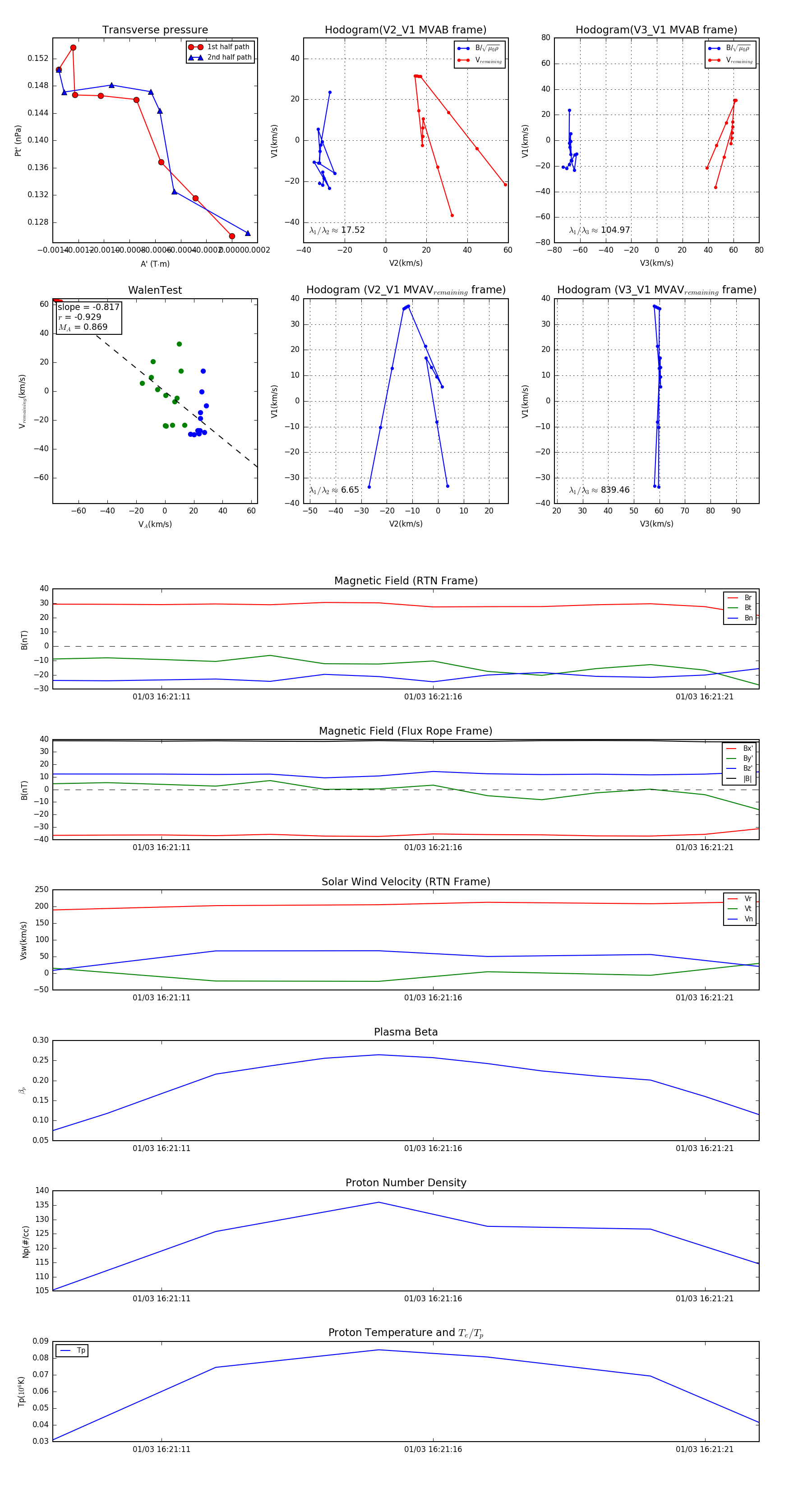
Flux Rope in 2024

Flux Rope Event 2024-01-03 16:21:09 ~ 2024-01-03 16:21:22 (14 seconds)


plot