HOME   LIST
‹–   –›

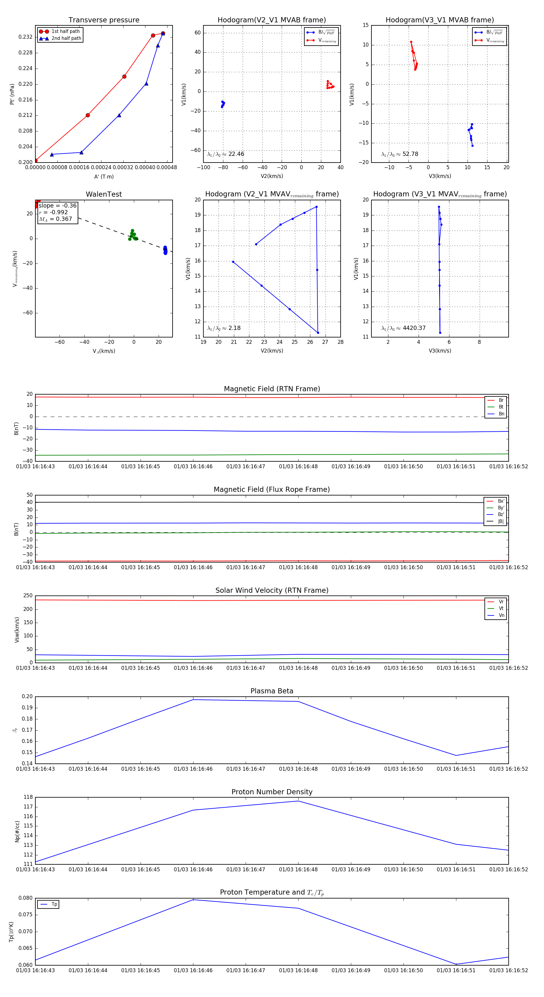
Flux Rope in 2024

Flux Rope Event 2024-01-03 16:16:43 ~ 2024-01-03 16:16:52 (10 seconds)


plot