HOME   LIST
‹–   –›

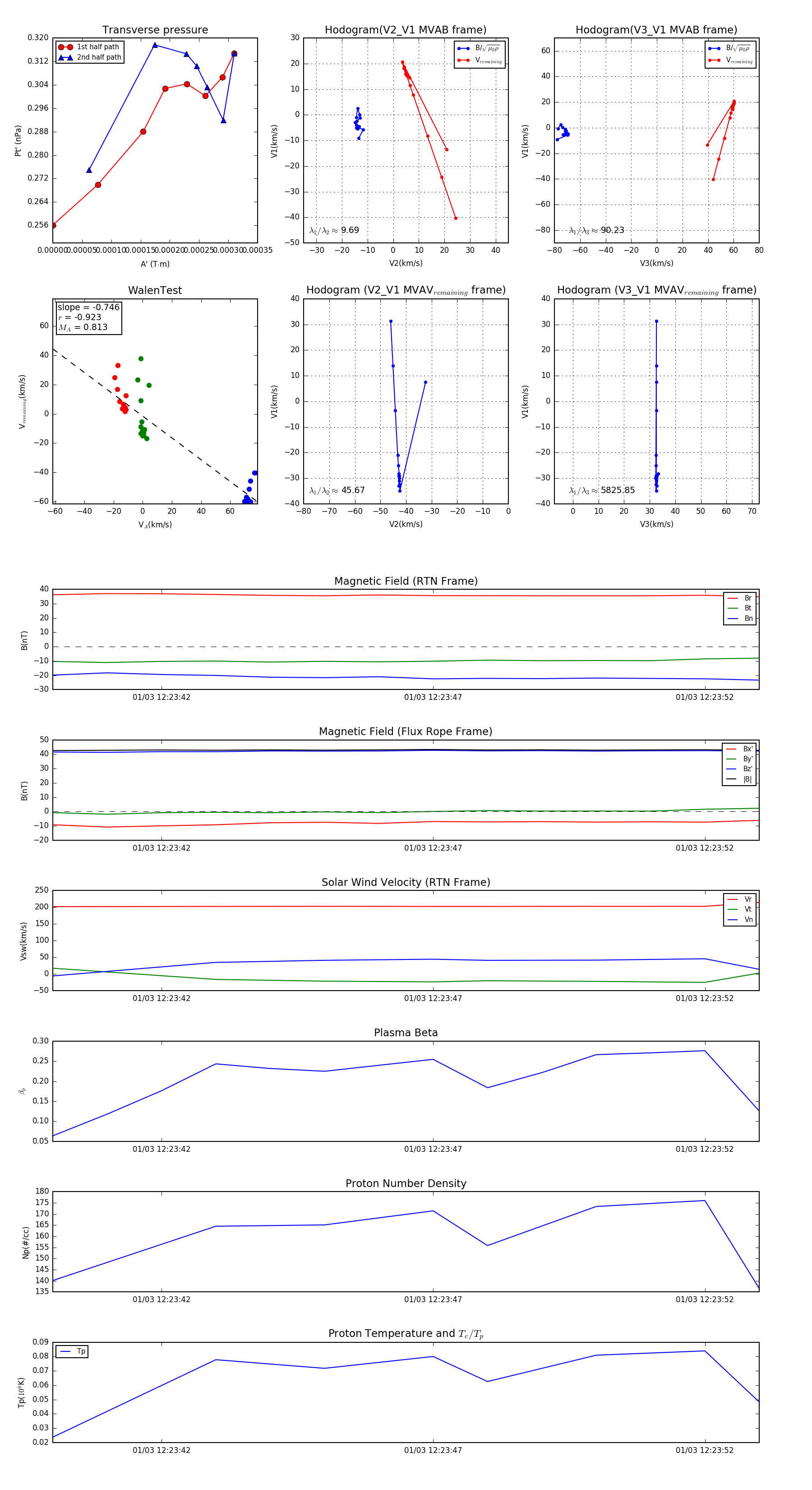
Flux Rope in 2024

Flux Rope Event 2024-01-03 12:23:40 ~ 2024-01-03 12:23:53 (14 seconds)


plot