HOME   LIST
‹–   –›

Flux Rope in 2024

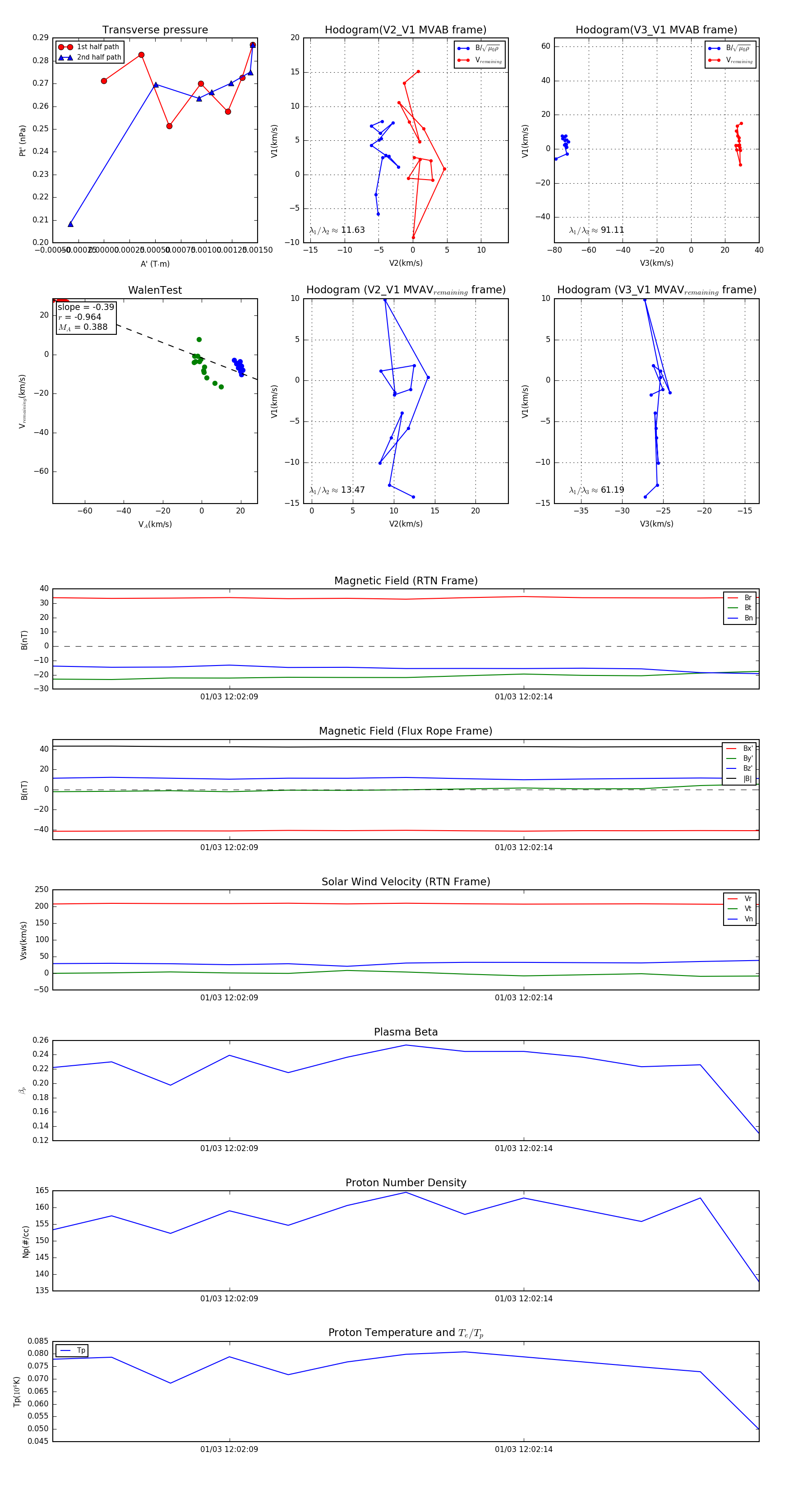
Flux Rope Event 2024-01-03 12:02:06 ~ 2024-01-03 12:02:18 (13 seconds)


plot