HOME   LIST
‹–   –›

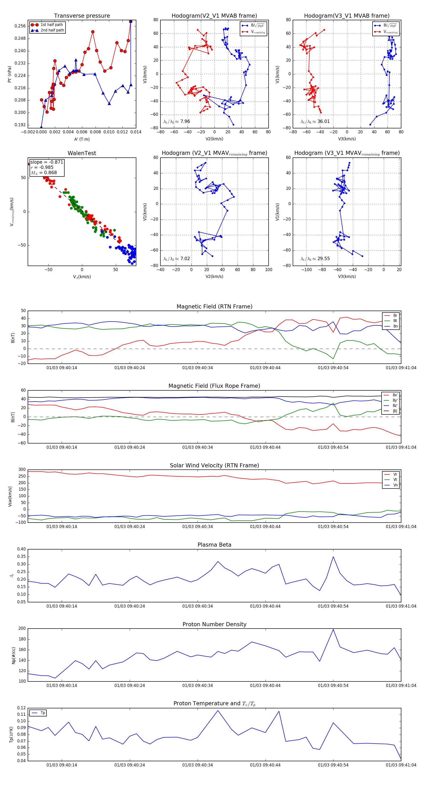
Flux Rope in 2024

Flux Rope Event 2024-01-03 09:40:09 ~ 2024-01-03 09:41:04 (56 seconds)


plot