HOME   LIST
‹–   –›

Flux Rope in 2024

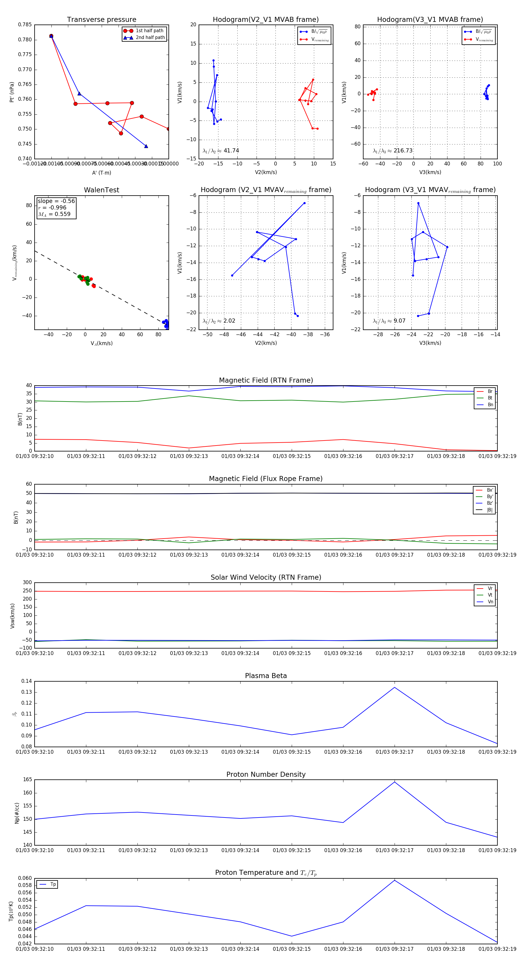
Flux Rope Event 2024-01-03 09:32:10 ~ 2024-01-03 09:32:19 (10 seconds)


plot