HOME   LIST
‹–   –›

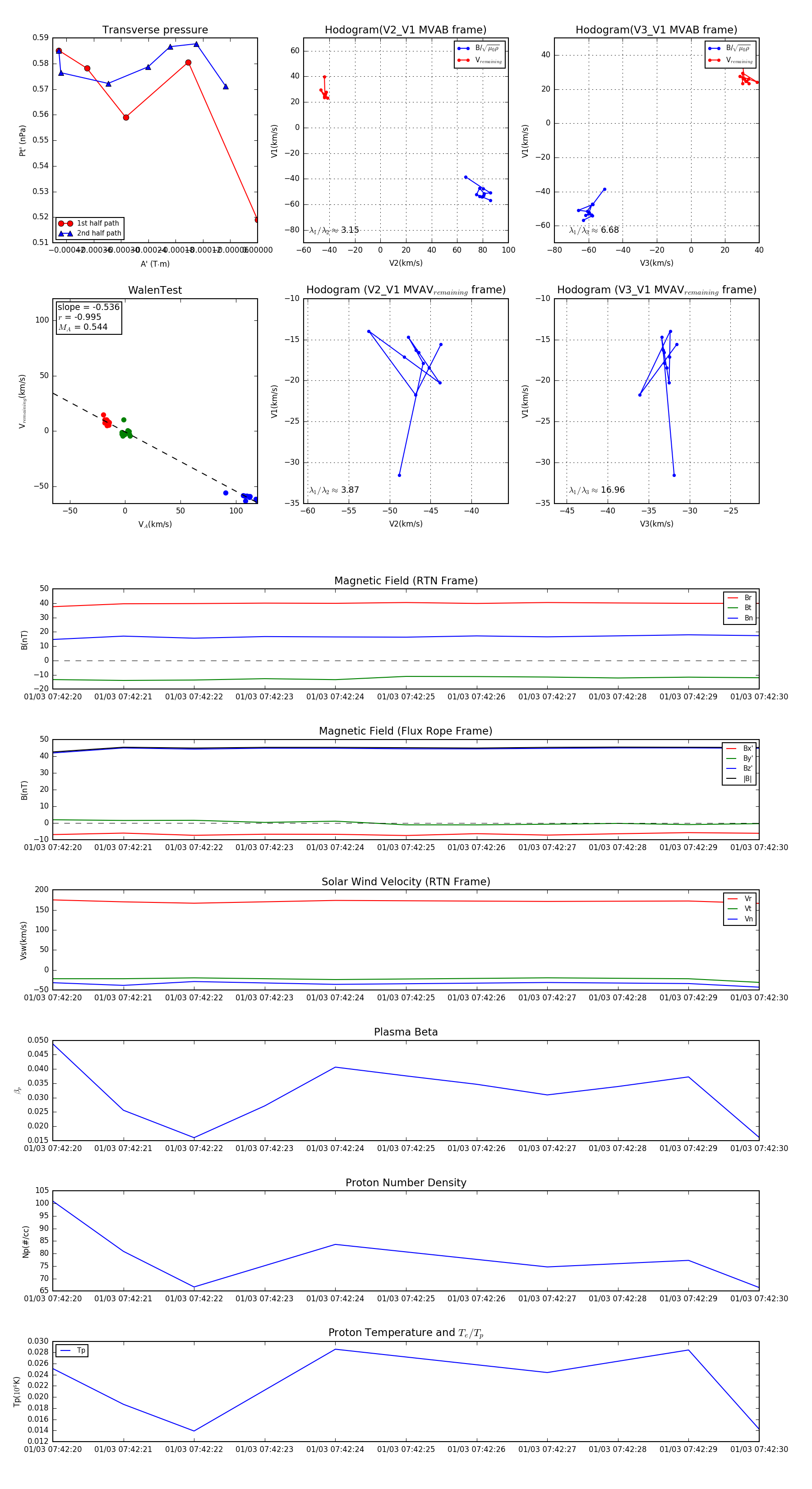
Flux Rope in 2024

Flux Rope Event 2024-01-03 07:42:20 ~ 2024-01-03 07:42:30 (11 seconds)


plot