HOME   LIST
‹–   –›

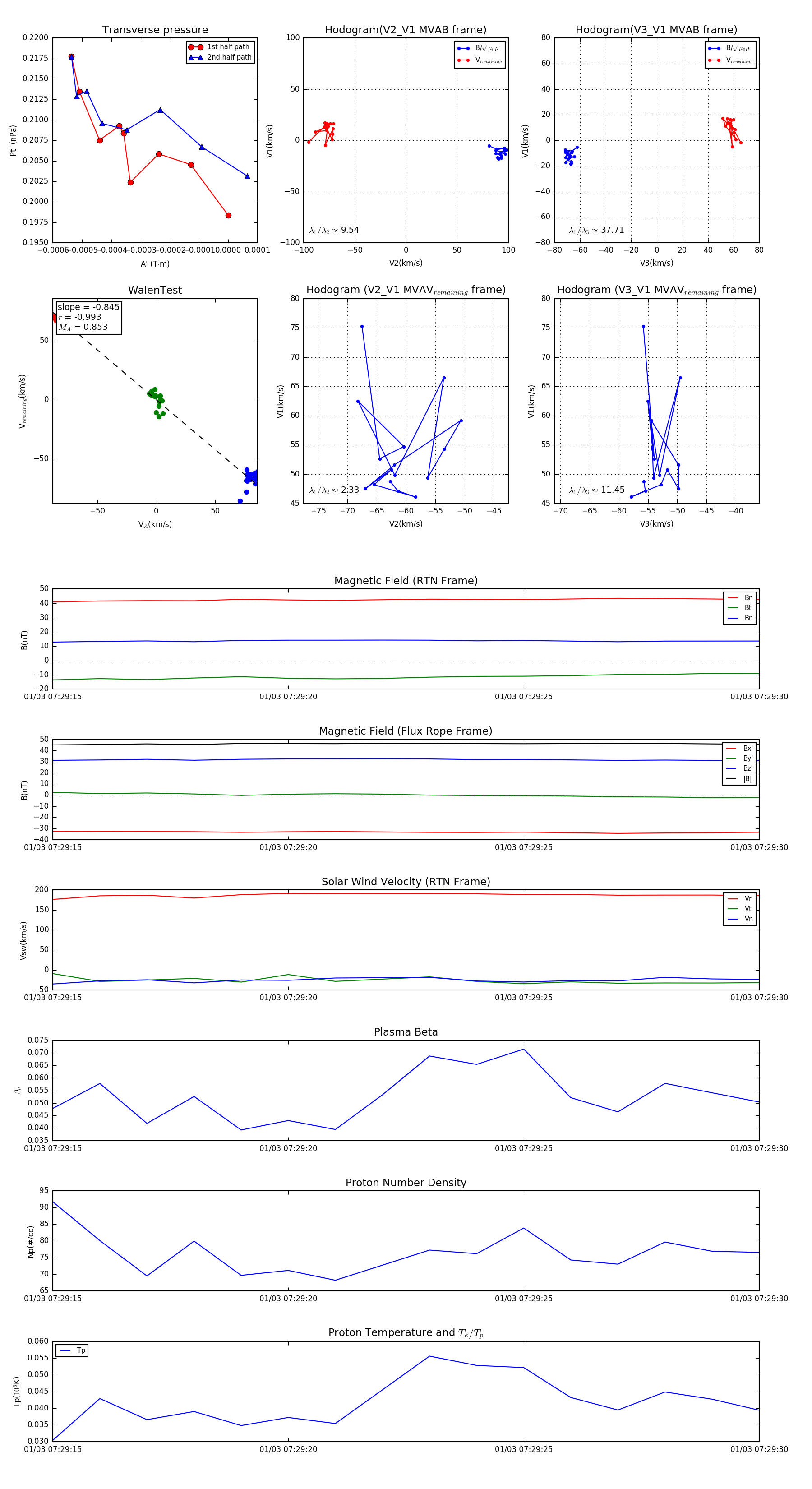
Flux Rope in 2024

Flux Rope Event 2024-01-03 07:29:15 ~ 2024-01-03 07:29:30 (16 seconds)


plot