HOME   LIST
‹–   –›

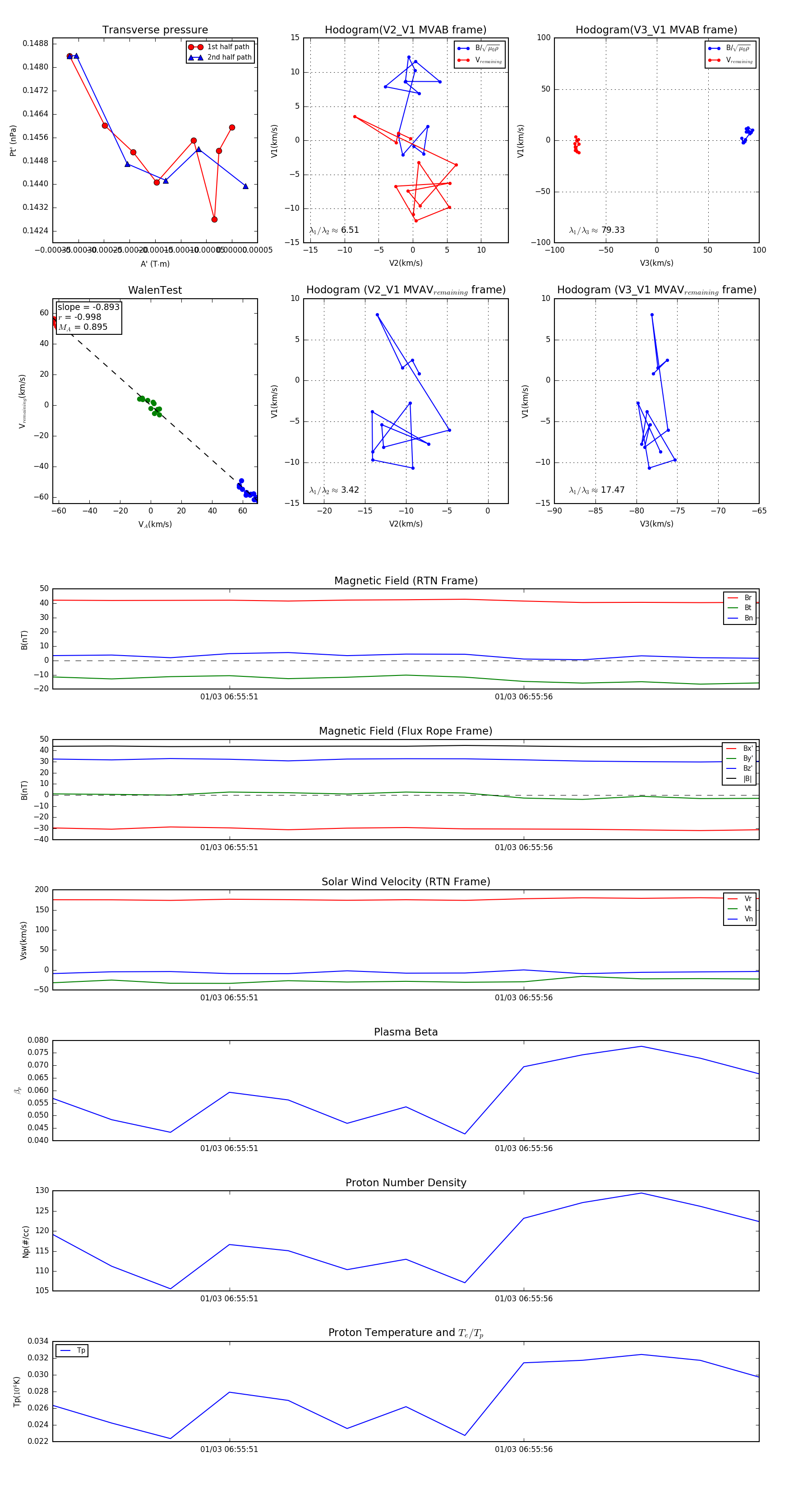
Flux Rope in 2024

Flux Rope Event 2024-01-03 06:55:48 ~ 2024-01-03 06:56:00 (13 seconds)


plot