HOME   LIST
‹–   –›

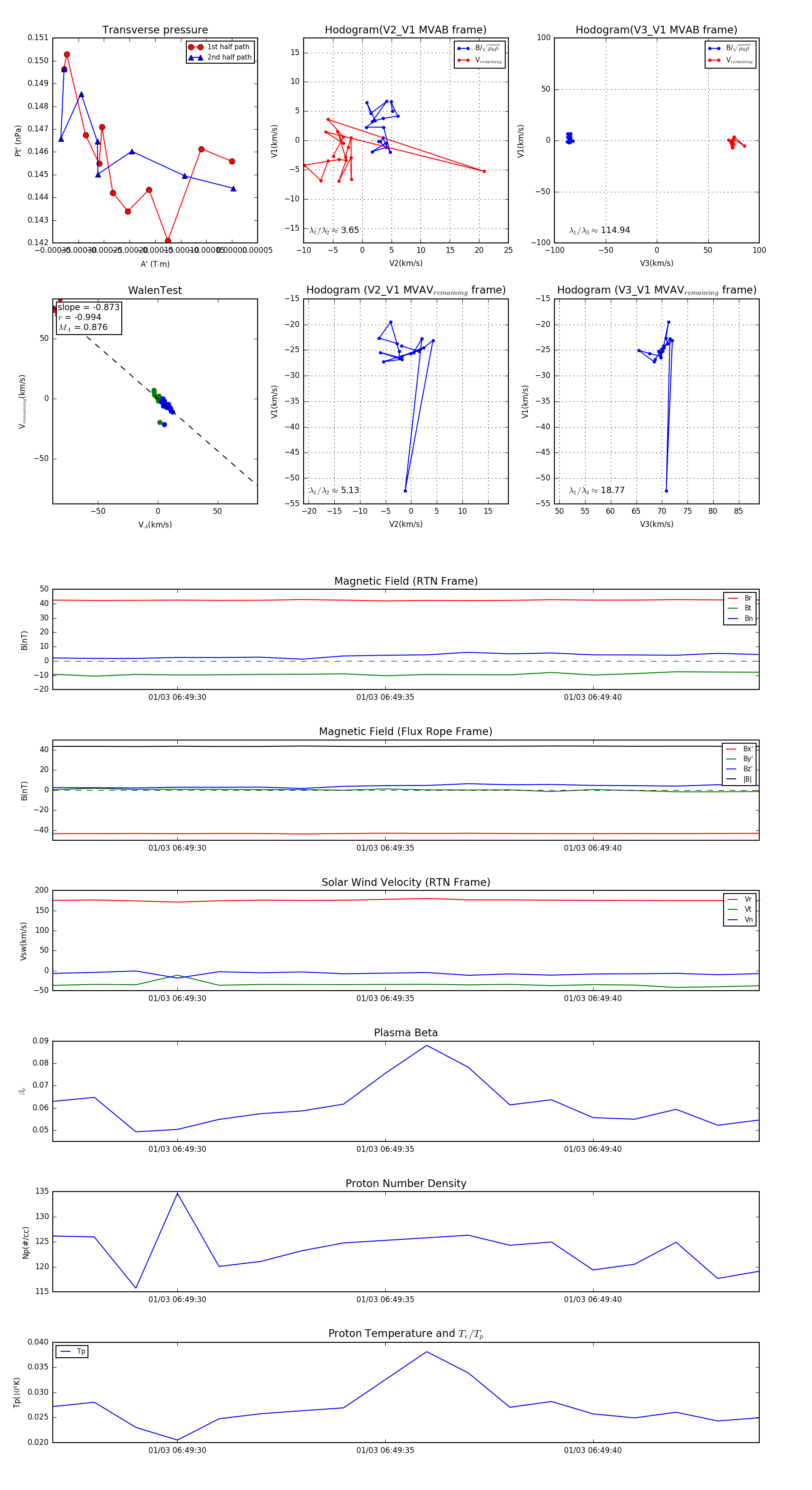
Flux Rope in 2024

Flux Rope Event 2024-01-03 06:49:27 ~ 2024-01-03 06:49:44 (18 seconds)


plot