HOME   LIST
‹–   –›

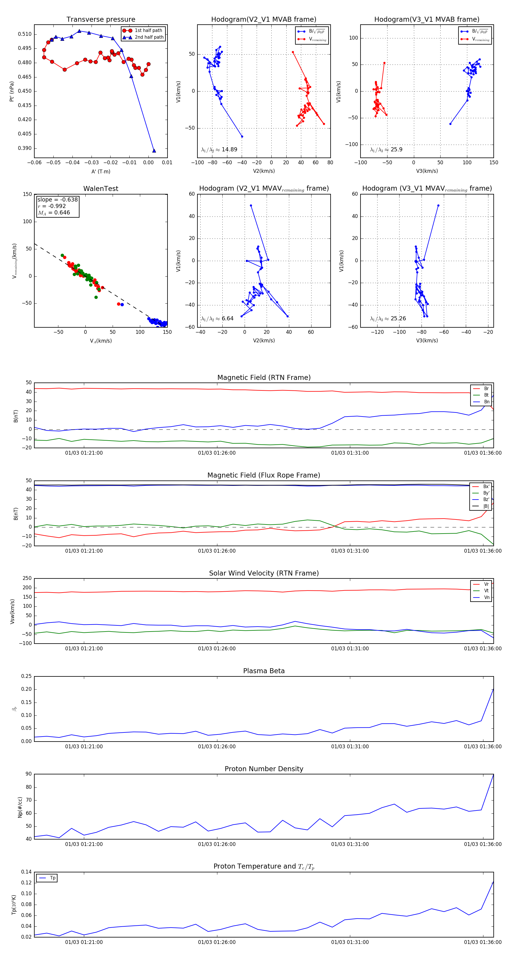
Flux Rope in 2024

Flux Rope Event 2024-01-03 01:19:08 ~ 2024-01-03 01:36:24 (1037 seconds)


plot