HOME   LIST
‹–   –›

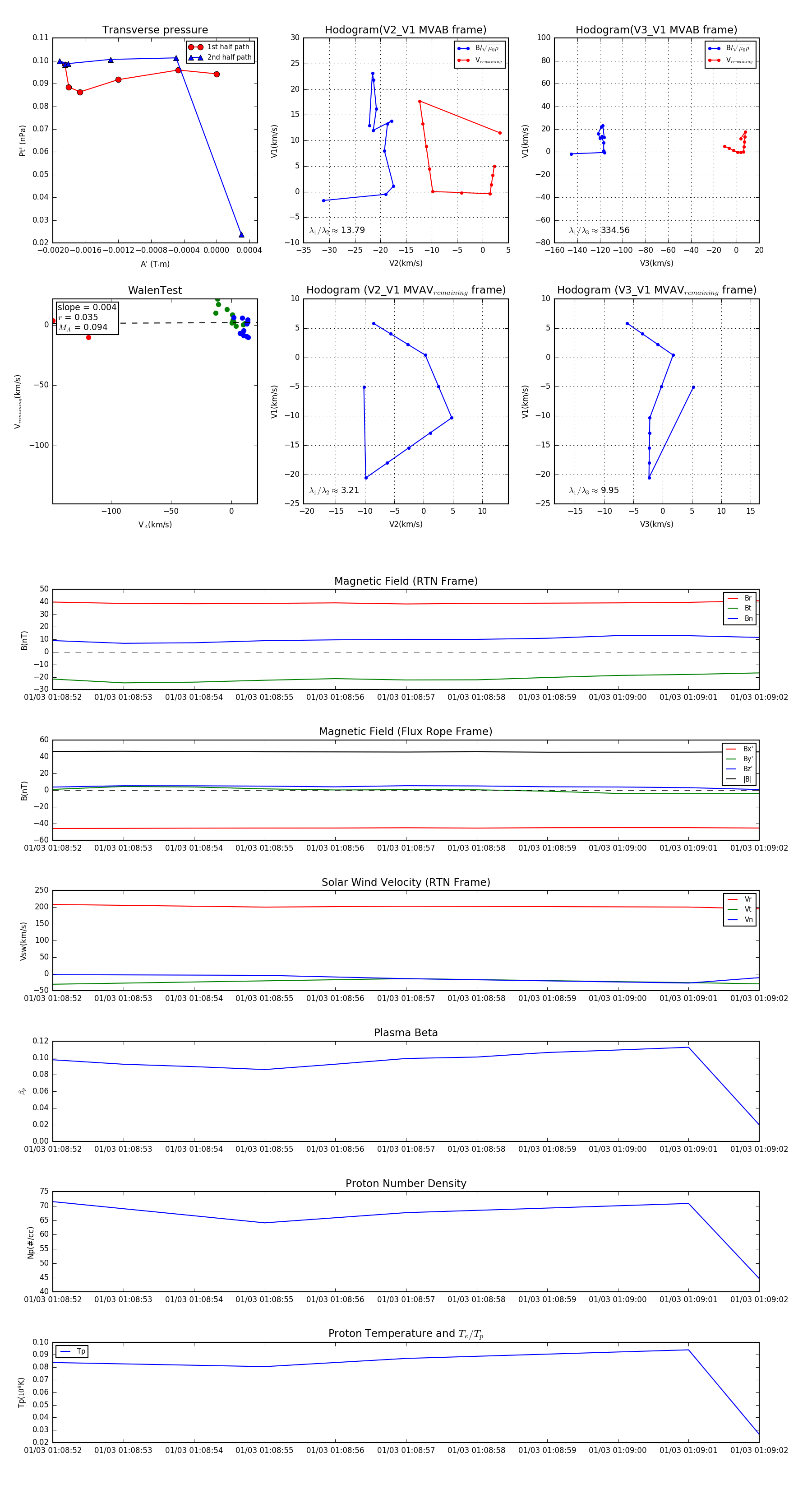
Flux Rope in 2024

Flux Rope Event 2024-01-03 01:08:52 ~ 2024-01-03 01:09:02 (11 seconds)


plot