HOME   LIST
‹–   –›

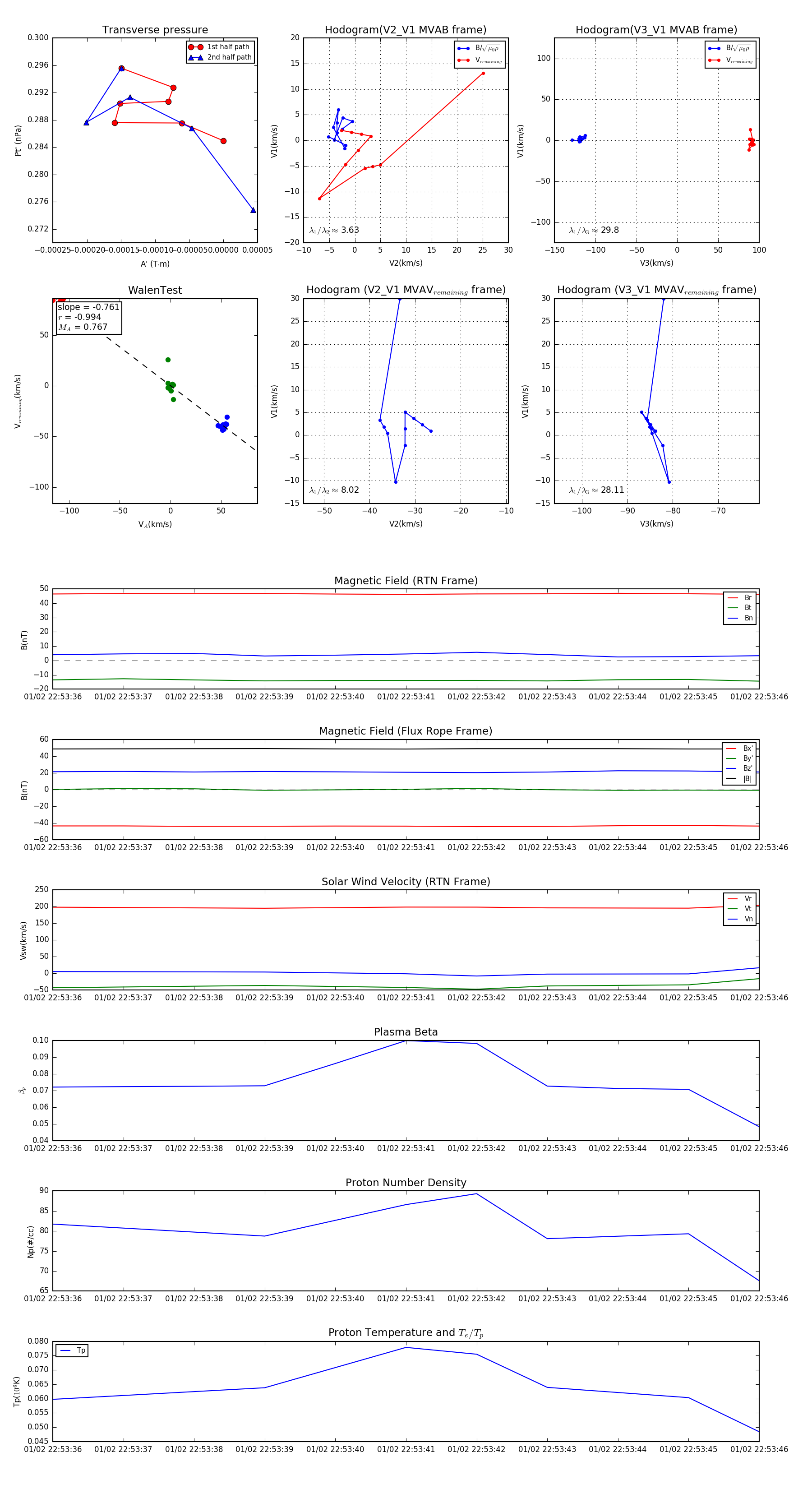
Flux Rope in 2024

Flux Rope Event 2024-01-02 22:53:36 ~ 2024-01-02 22:53:46 (11 seconds)


plot