HOME   LIST
‹–   –›

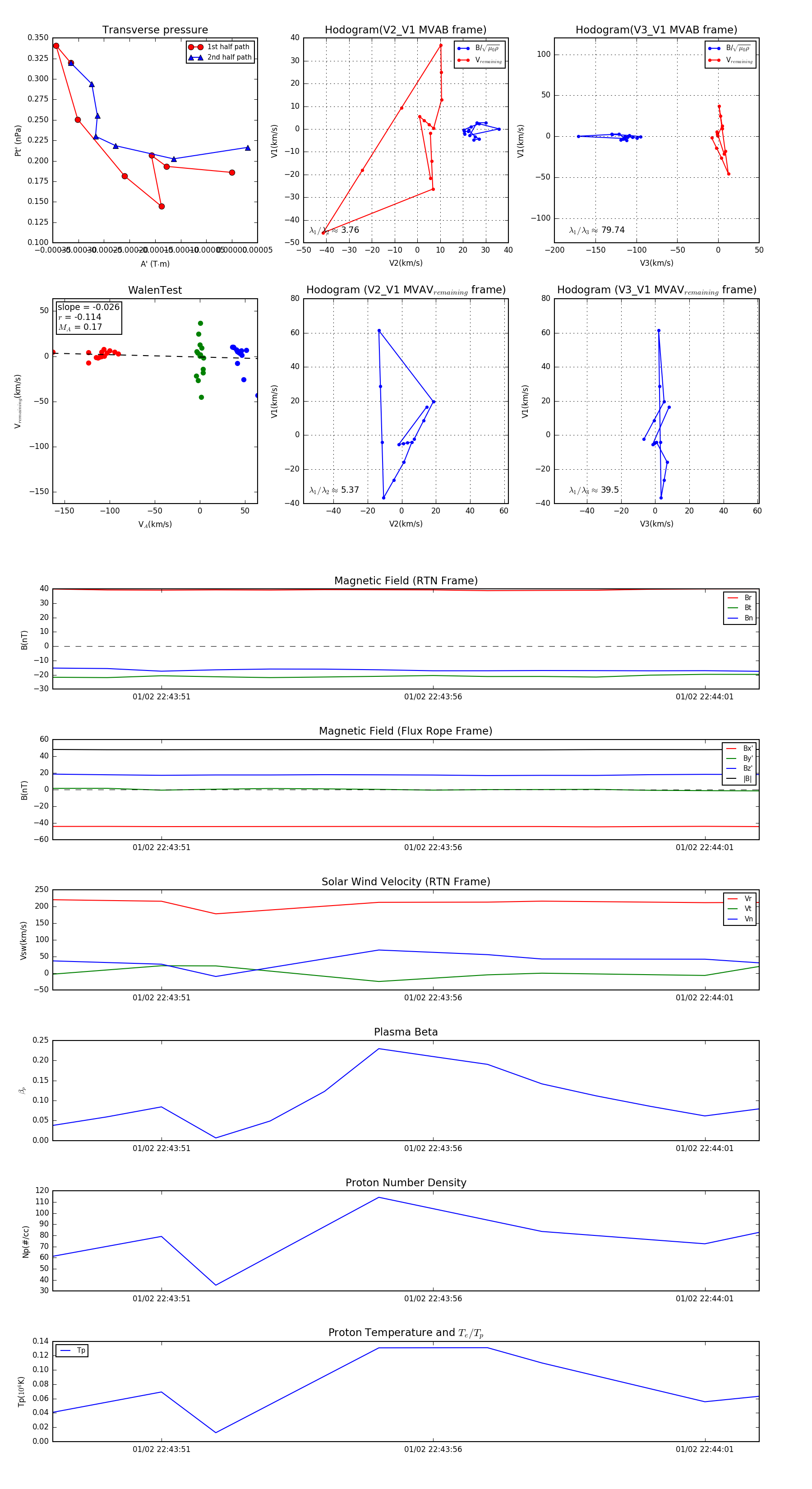
Flux Rope in 2024

Flux Rope Event 2024-01-02 22:43:49 ~ 2024-01-02 22:44:02 (14 seconds)


plot