HOME   LIST
‹–   –›

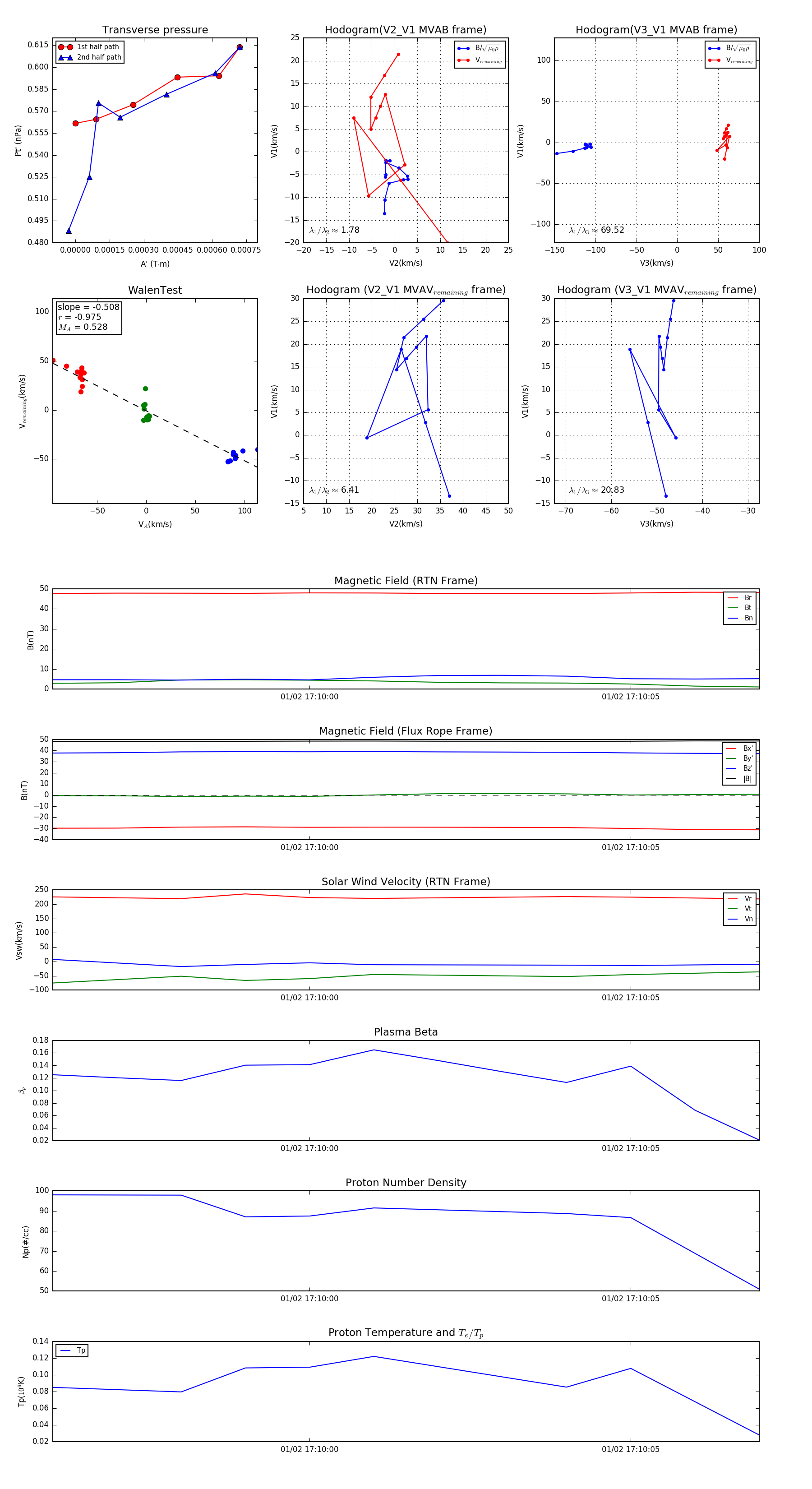
Flux Rope in 2024

Flux Rope Event 2024-01-02 17:09:56 ~ 2024-01-02 17:10:07 (12 seconds)


plot