HOME   LIST
‹–   –›

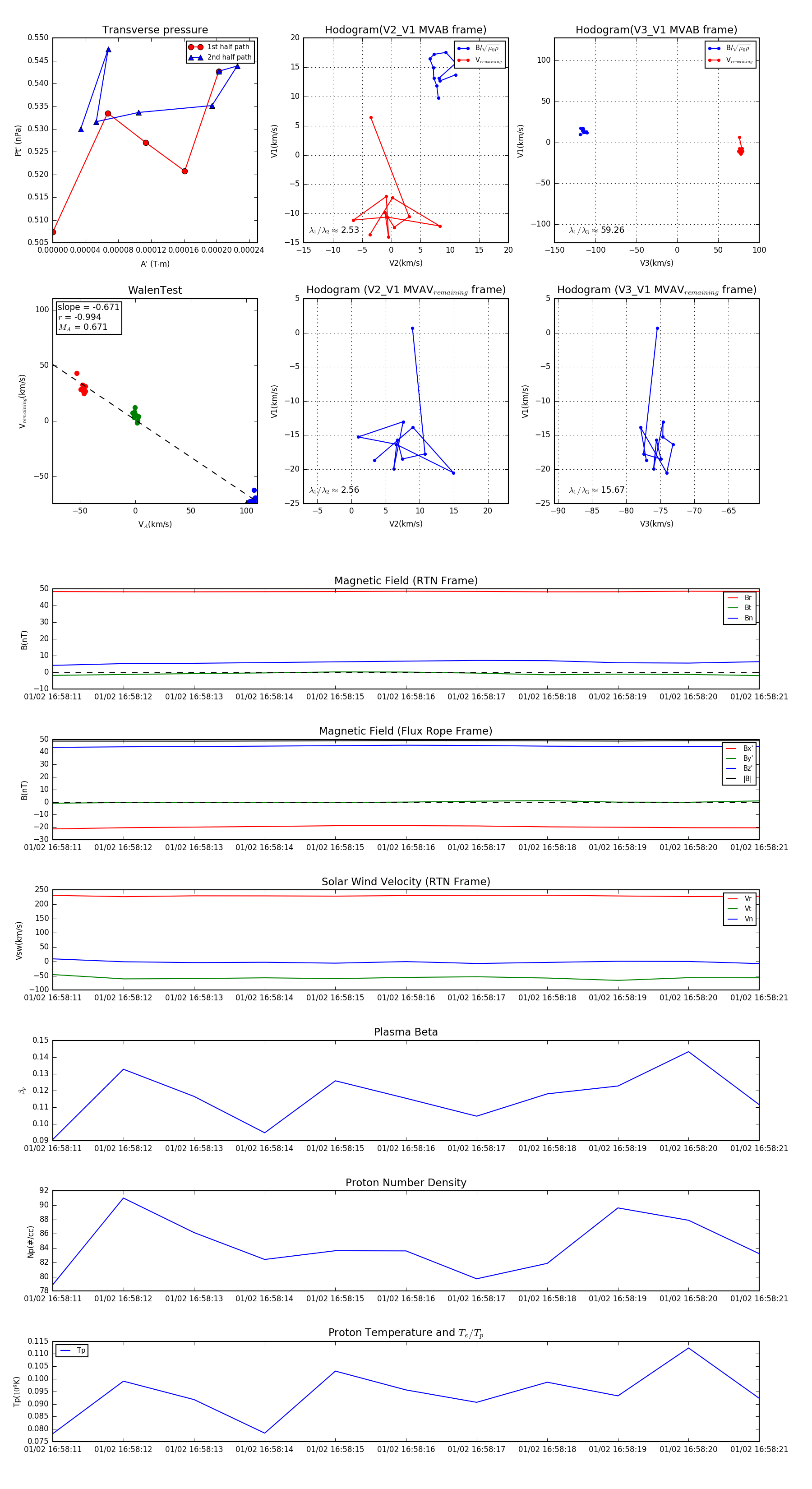
Flux Rope in 2024

Flux Rope Event 2024-01-02 16:58:11 ~ 2024-01-02 16:58:21 (11 seconds)


plot