HOME   LIST
‹–   –›

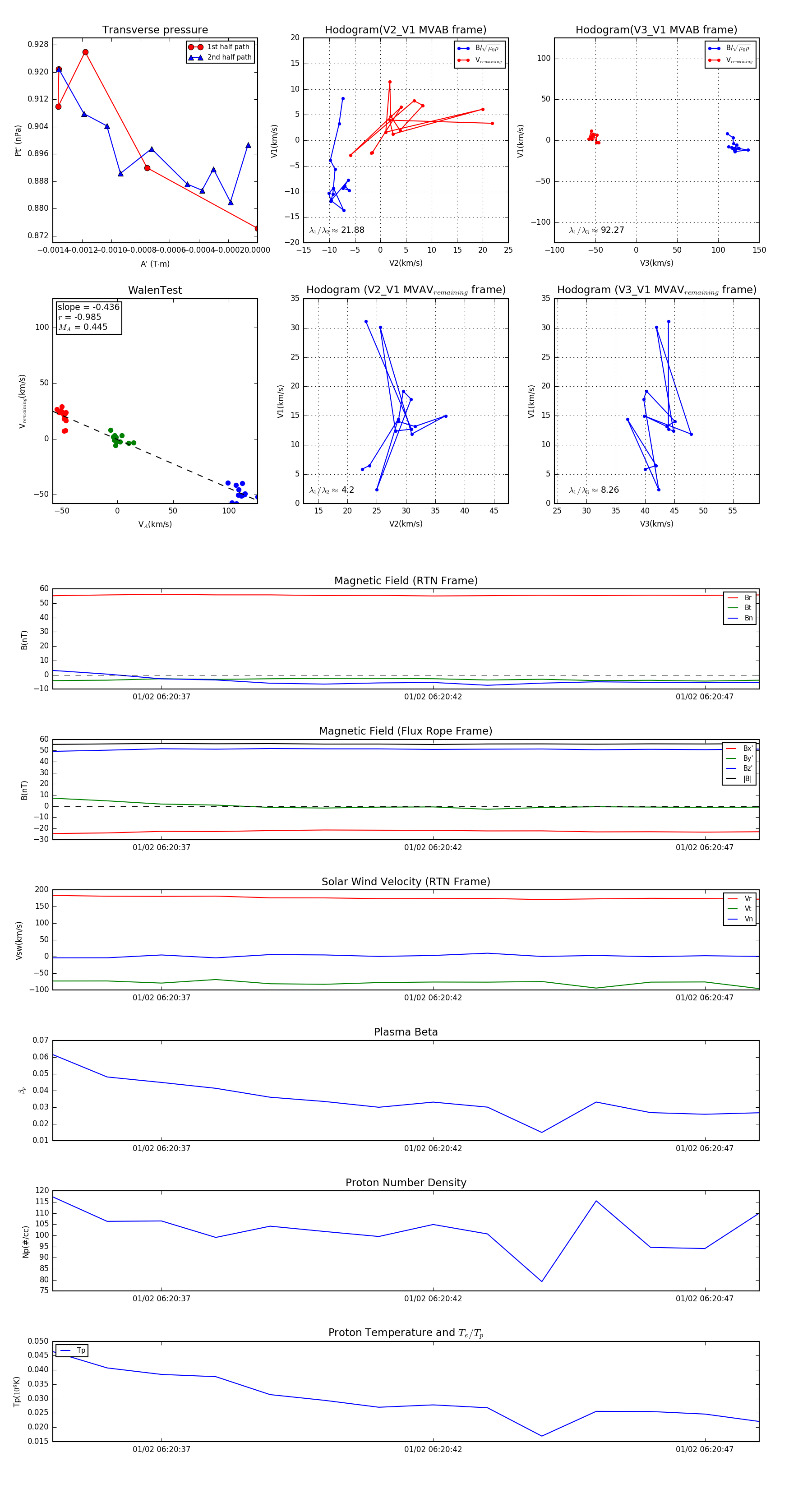
Flux Rope in 2024

Flux Rope Event 2024-01-02 06:20:35 ~ 2024-01-02 06:20:48 (14 seconds)


plot